作者:史晓姗
来源:中证鹏元评级
"主要内容
近日,万科企业股份有限公司(简称“万科”)宣布债券展期,引发市场关注。本文将分析万科处境,对比分析行业风险处置,对万科风险处置方式分析。
万科事件梳理:(1)债券兑付压力突显。截至2025年12月3日,公司境内公开债券存续共计203亿元,年内还有37亿元债券到期且均公告拟展期。公司境外存续债券2只,余额共计13亿美元,且均含交叉保护条款,无回售和赎回权,均由万科提供维好协议。目前“22万科MTN004”第一次持有人会议未能通过展期议案,拟在12月18日召开第二次持有人会议。(2)经营与财务恶化。2022年为公司近年收入高点,此后,营业收入持续下滑,2024年公司多项财务指标恶化,风险暴露。第一,盈利能力恶化,资产处置不理想;第二,现金流及偿债能力弱化,母公司层面短期偿债压力大;第三,总有息债务依然较大,净负债率和短期债务占比较高;第四,受限资产增长,再融资难度加大。(3)外部支持能力和态度转变。万科股权较为分散,且无实际控制人,深铁集团为其第一大股东。2023年底来,深铁集团和深圳国资企业以多种方式帮助万科处置资产。其中,2025年11月深铁集团支持态度由市场预期的“兜底”转向更加市场化的方式,与其支持能力有关。虽然为轨道交通建设运营企业,但其利润受地产行业影响较大,2024年受万科业绩下滑影响呈现重大亏损。且作为当地重要的国有企业,对于参股公司的风险处置,保持谨慎态度。
对比分析:(1)国有企业风险及处置。2024年来新增4家国企出现风险,分别是绿地集团(混改央企)、岭南生态、西安建工、郑州煤炭。对比分析四家企业的风险处置发现,国资支持的逻辑已经发生转变,从“兜底”转向“择优”,从短期资金支持到推动长期业务转型升级。主要是近年不少民企引入国资股东,试图缓解债务风险,这类混合所有制企业的国有属性需要辩证去看。(2)地产企业风险及处置。2024年来,开发类地产企业开启第二轮化债。境外市场各方案均以“现金折价购回+展期+债转股”为核心进行大幅削债,普遍使用可转债或强制可转债,设置早鸟费/基础同意费或前置本金等。新一轮境内债务重组借鉴境外经验,但重组进度缓慢,仍以留债展期为主,削债重组难度高于境外,以资抵债是主要方式,以实现资产盘活。且债转股形式,以直接转股或股票经济收益权模式为主。(3)万达集团风险处置借鉴。第一,资产处置顺序。从非核心资产开始,保留核心资产的运营能力。第二,轻资产转型。万达集团是国内较早转型的地产企业,万达商管的稳定现金流为公司提供了一定偿债能力和再融资空间。第三,筛选购买方。2025年5月48座万达广场的接盘方太盟投资、腾讯控股、京东潘达、高和丰德、阳光人寿,其中,多家企业与万达集团曾有过合作,形成"私募+互联网+险资"的资本组合,有望实现线上线下融合,提高项目运营收入。第四,坚定偿还债务的决心并践行承诺,稳定市场情绪,12月的境外债展期事件并未带来类似万科的估值波动。
总结及展望:(1)万科事件评述。万科债务的市场化处置存在其必然性:第一,中国经济增长的底层逻辑已经发生转变;第二,深铁集团由“兜底”转向有限支持有其必然性;第三,20亿债券展期也有其必然性;第四,真正的市场化处置不能有例外。(2)万科风险处置方式分析。2026年,控增量、妥处存量、严防“爆雷”是风险防范重点,地产行业或将继续“磨底”,对于地产企业来说依然是艰难时期。目前债券展期是燃眉之急,借鉴全市场处置经验,争取延长宽限期是行业普遍做法。此外,还可以设置前置本金、分期偿还或赎回机制,可以前期设置较低的偿还比例,或赎回触发机制,或给予同意费。从中长期看,万科的风险处置离不开债务结构调整、资产盘活、外部支持和经营模式转变四个方面的配合。
地产企业处置经验告诉我们,债务重组并不能让企业涅槃重生,市场供需调整、企业运营能力提升、融资链条打通和业务转型都需要时间。过往的经验告诉我们,只有直面问题才能解决问题,虽然短期会有“阵痛”,但长期看,会有希望。
"
近日,万科企业股份有限公司(简称“万科”)宣布债券展期,引发市场关注。2024年来依托大股东深圳市地铁集团有限公司(简称“深铁集团”)的资金支持,万科维持公开债券的零违约。此次展期一定程度上是意料之外的,但也有其必然性。本文将分析万科处境,对比分析行业风险处置,对万科风险处置可能性进行分析。
一、万科事件梳理
(一)债券兑付压力突显
截至2025年12月3日,公司境内公开债券存续共计203亿元,年内还有37亿元债券到期,2026年到期债券100亿元,另有23.66亿元进入行权期。公司境外存续债券2只,余额共计13亿美元,到期日分别为2027年11月和2029年11月,且均含交叉保护条款,无回售和赎回权,均由万科提供维好协议。

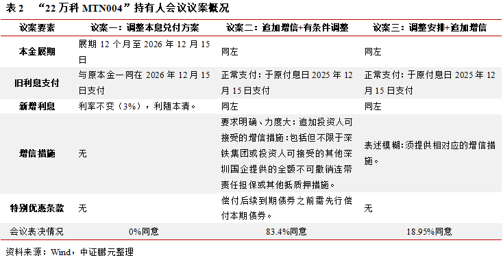
2025年11月26日和12月5日,万科分别公告称拟对年内到期的“22万科MTN004”“22万科MTN005”进行展期,是其首次针对境内债的展期。根据“22万科MTN004”持有人会议公告,公司给出了3个议案,其中议案一为保底方案,由万科提出,其他两个议案由持有人提出,议案二为较优方案,议案三为折中方案,三个方案生效条件均为超过总表决权数额90%的持有人同意。此外,万科同步宣布放弃“21万科02”赎回选择权和利率调整,并终止评级公司的主体和债项评级。

“22万科MTN004”第一次持有人会议投票截止日为2025年12月12日。上述议案均未通过,12月22日是最后兑付日(宽限期最后一天)。目前万科拟在12月18日召开第二次持有人会议。
(二)经营与财务恶化
纵观万科2020年以来的发展历程,其经营表现与中国房地产行业的整体走势紧密相连。2022年为公司近年收入高点,此后,营业收入持续下滑,2024年公司多项财务指标恶化,风险暴露。

第一,盈利能力恶化,资产处置不理想。公司营业收入在2022年见顶,净利润在2020年见顶。2024年因结转项目整体拿地成本较高而后期销售价格低于预期,毛利率进一步下降,营业收入大幅下滑。且受行业下行影响,2023年以来资产减值损失、投资收益(主要为联营项目)损失扩大。其中2024年计提大额信用减值以及发生大额资产处置损失,致使公司净利润首次转负,2025年上半年依然呈现亏损状态,资产计提大额减值。此外,公司物业服务板块收入占比较低,虽然规模和占比持续增长,但仍不足20%,无法弥补物业销售下滑的影响。

第二,现金流及偿债能力弱化,母公司层面短期偿债压力大。2024年EBITDA转负,无法覆盖利息支出,同时非受限货币短债覆盖比例大幅下降。2025年上半年公司销售依然面临很大压力,经营活动现金流转负。从母公司层面看,2024年以来短期债务超过1,000亿元,而货币资金余额快速下降(2025年6月末余额8.58亿元),可以随时偿还债务的资金有限(货币资金主要存放在下属子公司,包括合作项目公司和监管资金等),母公司层面短期偿债压力很大。

第三,总有息债务[1]依然较大,净负债率和短期债务占比较高。2021年以来公司负债总额呈现下降趋势,主要是受销售疲软影响合同负债大幅下降,而总有息债务呈现增长,2024年以来总有息债务占比在40%以上。其中,2024年公司将印力集团纳入合并范围,导致总有息债务规模增长,且受亏损影响所有者权益减少,当年净负债率明显上升。此外,2024年以来短期债务占比大幅提升至40%以上,虽然公开债券规模大幅下降(2025年6月末占比1.86%),但其他短期债务依然较大。
第四,受限资产增长,再融资难度加大。从融资方式看,公司以银行借款为主要融资方式(2025年上半年占比超过70%),债券融资为辅。2024年公司银行抵押担保融资增加,存货和投资性房地产受限资产大幅增长,2024年受限资产占比提升至11%。其中,投资性房地产和存货中的受限比例分别为58%和13.6%。2025年深铁集团提供不超过220亿元的借款,抵质押50%-70%之间,受限资产规模将进一步增长。
整体看,受行业复苏缓慢影响,万科自身造血能力不足,而短期债务迅速攀升,2024年以来依靠外部融资和大股东支持偿还债务,公司公开债券规模大幅下降,但一年内到期非流动负债维持高位,只是债务结构发生变化。虽然存货受限比例较低,但在当前市场环境下资产处置效果并不理想,大额处置损失将进一步削弱利润,侵蚀净资产,不利于化债和后续发展。

(三)外部支持能力和态度转变
万科股权较为分散,且无实际控制人。截至2025年3月,深铁集团持有万科27.18%的股份,为其第一大股东。2023年底来,深铁集团和深圳国资企业以多种方式帮助万科处置资产,参与印力消费基础设施 REIT认购(约30%份额)、支持公司完成深圳湾超级总部基地项目转让、受让公司所持有的红树湾物业开发项目投资收益。深铁集团实质性接管万科后,在2025年陆续提供股东借款,用于偿还公司的公开债本息以及深铁集团同意的指定借款利息。根据2025年11月公司临时股东会决议,截至股东会召开日本年内深铁集团向公司提供不超过220亿元股东借款额度,万科后续需对已发生的借款提供抵/质押担保。截至股东会召开日,深铁集团本年已提供无抵质押担保借款总金额为213.76亿元。从股东支持方式可以看出,万科债务风险的化解已经由市场预期的“兜底”转向更加市场化的方式。
深铁集团支持态度的转变与其支持能力和企业属性有关。深铁集团作为深圳市轨道交通领域的重要主体,主要承担深圳市国家及地方铁路、城际铁路、城市轨道交通的投资建设、运营与管理等方面的任务。其收入主要来自轨道交通建设运营及资源经营、站城开发,其中,地铁运营业务需要站城开发业务来反哺,但站城开发受地产行业影响较大,2024年公司缩减了该领域的投资额。利润方面,公司对万科股权的投资收益依赖较高。受万科业绩下滑影响,深铁集团持有的万科股份确认大额投资亏损并计提大额减值,致使公司2024年呈现重大亏损(净利润-334.61亿元)。
整体看,深铁集团虽然为轨道交通建设运营企业,但其利润受地产行业影响较大,且作为当地重要的国有企业,对于参股公司的风险处置,保持谨慎态度。

二、对比分析
(一)国有企业风险及处置
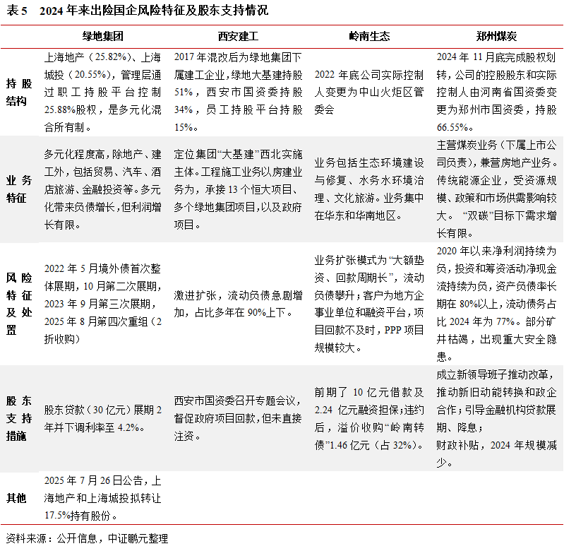
2024年以来新增4家国企出现风险,分别是绿地集团(混改央企)、岭南生态、西安建工、郑州煤炭。此轮风险出清的原因包括:第一,地产行业调整,除地产企业自身外还波及众多建工企业。例如,西安建工是绿地集团大基建版块成员企业,此外还包括贵州建工集团、江苏建筑工程集团、天津建工集团、河南公路工程局集团以及广西建工集团等,上述企业多出现流动性紧张,其中广西建工还存续12.5亿元私募公司债券;第二,地方债务压力,导致公司新增业务减少同时项目回款不理想。例如,岭南生态;第三,行业和自身经营风险提升。例如,郑州煤炭,因煤炭价格波动、环保政策收紧、安全及资源风险、收入单一等因素,净利润持续为负,盈利能力持续下滑。
国资支持的逻辑已经发生转变,从“兜底”转向“择优”,从短期资金支持到推动长期改革。这里对上述四家企业进行对比分析,详见下表。从上述四家企业看,国有股东并非实际控制人,且部分是后期进入,非典型意义上的国有企业。主要是近年不少民企引入国资股东,试图缓解债务风险,这类混合所有制企业的国有属性需要辩证去看。

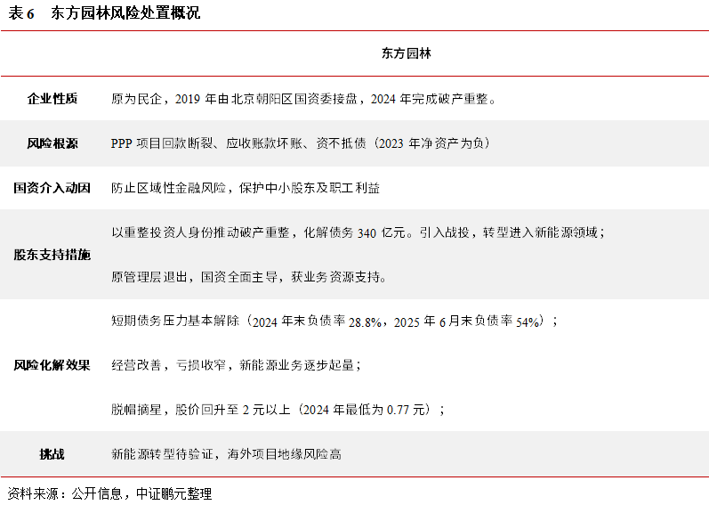
根据过往事件总结,国资股东支持的效果需要关注以下:第一,国资股东支持能力,包括调动资金、协调资源等,决定了风险处置效率;第二,企业所有制形式和持股比例,决定了支持上限。其中混合所有制面临民资管理层与国资股东目标冲突,以及国资股东改革退出的风险。第三,支持方式的选择。单纯输血还是造血式改革,取决于公司风险大小、股东支持能力,同时国有股东需平衡风险防控与支持效果。对于商业模式失效型企业,或通过债务重组、破产重整,解决历史包袱。例如,东方园林。而对于周期波动型企业,业务仍存在竞争力,则采用“流动性纾困+行业政策协同”的方式,等待市场回暖。
事实证明,单纯的资金支持,在当前经济形势下无法扭转风险主体的债务风险,原因在于,长期不合理的增长方式和商业模式带来的巨大债务压力,以及转型较慢带来的后续发展空间收缩,资金填补式的救助方式已不再适用。推动业务转型升级,聚焦核心业务,才是未来企业的发展路径。转型后的不确定性在于新业务的可持续性、行业政策支持和市场需求改善情况。例如,东方园林在地方政府接管后,通过破产重整摆脱历史包袱,引入新能源业务,但转型效果仍待验证。

(二)地产企业风险及处置
开发类地产企业由于涉及行业和债权人较多,获得的用于“保交楼”的政策性资金较多,但专款专用条件下,用于偿还债务的资金有限,且资产处置在行业下行阶段面临大额折价损失。在此背景下,2024年以来,开发类地产企业开启第二轮化债。此轮化债方式主要有三种,整体债务重组、资产处置与盘活(包括资产结构化产品)、政策性工具(专项债资金、纾困基金等)。其中,整体债务重组和资产处置为主要形式,结构化产品对底层资产和运营能力有严格要求,部分企业资产存在瑕疵无法直接参与,政策性资金目前主要对接国有地产企业。
1、境外市场
从此轮境外重组计划看,各方案均以“现金折价购回+展期+债转股”为核心进行大幅削债,主要特征有:
第一,境外债转股普遍使用可转债或强制可转债。差异特征集中在期限、利率、转股条件,一般利率较低,转股设置为分阶段转股和到期强制转股。全额债转股方案已出现,即融创中国和粤港湾控股,重组计划已获批准并实施。
第二,设置早鸟费/基础同意费或前置本金。由于境外通常使用同意征求制度,一般会设置同意费以提高同意比例。此外,部分方案通过设置前置本金提高投资者当期回收率,以获得更多同意。
第三,实物支付方式应用比例提升。近年在境外债务重组中,实物支付的应用比例有所提升,不仅应用在本金利息支付,还包括同意费支付、重组费支付等情形,用来降低发行人短期资金压力。
第四,采用股权稳定计划和员工激励计划。目前,境外债务重组中债转股比例较高时,会通过控股股东债转股、股权限售以及员工持股等方式,维持公司主要人员的稳定。例如,碧桂园和融创中国设置了员工激励计划。
2、境内市场
新一轮境内债务重组借鉴了境外经验,具体特征如下:
第一,整体重组进度缓慢,仍以留债展期为主,削债重组难度高于境外。2025年融创中国、龙光集团、旭辉集团、合景泰富、碧桂园等企业经过漫长谈判陆续通过了削债整体重组方案。当通过境内外对比发现,境内即使是整体重组使用的是展期留债,而境外使用新发债券的形式。
第二,整体重组债务以债券为主,较少涉及其他债务类型。而境外也会包括银行贷款、股东贷款、非标债务、担保债务等。
第三,债转股形式,以直接转股或股票经济收益权模式为主。在债转股方式上,境内尚无使用强制可转债的模式,多采用直接转股或股票经济收益权模式。例如,旭辉控股和融创中国境内采用“股票经济收益权支付”,境外采用强制债转股。境内重组中债转股的规模占比较低,仅作为众多对价方式中的一个选择,以资抵债是主要方式。
第四,以资抵债是境内新一轮整体重组的主要方式,以实现资产盘活。例如,龙光集团则将29项重组前债券增信资产,直接优化整合为以资抵债的资产包,实现盘活存量抵押资产和提供优质资产保障。以资抵债形式主要以物抵债和集合信托模式(将特定资产收益权委托给信托公司成立服务型信托)。例如,龙光集团以资抵债包括以物抵债、单一资产信托和集合资产信托三种模式,均有头部现金安排,且以物抵债和单一资产信托模式均不设收益上限,未来相关资产升值产生收益将完全归属于投资人所有。单一信托让中小投资者以更灵活的方式参与。
3、万达集团风险处置借鉴
和住宅开发类地产企业不同,万达集团业务集中在商业地产,获得的政策性资金有限,风险处置主要靠资产处置和投资款。
万达集团的债务风险源于前期的激进扩张和多元化以及多次IPO对赌协议,随着对赌协议到期风险爆发。从2017年开始万达集团出售大量非核心资产回笼资金偿还部分债务,万达广场作为核心资产,2023年才加速出售,并聚焦商业地产轻资产转型。依靠资处置前期多元化的非核心资产和万达广场,以及2024年太盟投资集团(PAG)等投资人600亿元投资款,万达集团暂时度过极度困难时期。目前,万达集团是为数不多的境内公开债务零违约的大型民营地产企业,其境外债券由万达商管发行,曾在2023年和2024年先后2次成功展期,目前待偿付的有2026年1月到期的4亿美元和2026年2月到期的3亿美元债券。万达集团风险处置的代价是失去大量优质资产,其中2024年失去对万达商管的绝对控制权(根据Wind数据,目前持股比例44.65%)。
期间,万达集团曾多次尝试发行REITs均未成功。虽然万达集团拥有大量的万达广场等商业地产,但万达广场中包含酒店、公寓等多种业态,这些不同业态的资产在产权界定、运营管理、收益核算等方面存在差异,增加了资产打包的难度。且随着万达前期大规模资产出售,剩余可供发行 REITs 的优质资产数量减少,进一步增加了 REITs 发行的难度。
目前,万达集团依然面临严峻的债务压力,一方面战略投资款因部分资产法律问题而落地较慢,外部融资渠道依然未打开,资产出售面临大幅折价损失,轻资产运营收入规模较小;另一方面,短期到期债务规模依然较大。截至2025年6月,万达集团总负债规模突破 6,000 亿元,其中短期债务超过600亿元,而账面现金不足150亿元。作为万达集团“现金牛”的万达商管,负责公司商业地产运营和轻资产板块,其中轻资产运营模式采用“产权出售+运营权保留”的运作方式,收入来自“1%品牌使用费+净收入30%的管理费”,2024年净利润中轻资产业务占比升至80%。但数字化运营不完善,下沉三四线城市导致部分项目收益较低。和收入规模相比,万达商管偿债压力也较大,且随着万达广场出售,租金和管理费收入进一步下降。截至2024年9月末,万达商管流动负债914.2亿元,其中一年内到期非流动负债约400.84亿元、短期借款38.89亿元,而同期账面现金仅151亿元,经营活动现金净额/流动负债值仅0.18。2025年12月,万达商管再次对2026年2月到期债券发起同意征求,拟展期2年。同意费与前两次相同(基础同意费为0.25%,提前同意费为1%),同时维持11%的票面利率,设4次强制赎回(分别为2026年1月和8月,2027年的2月和8月),以促使持有人同意。
2025年来,万达集团正处在战略投资人进入后的调整期,依然在出售万达广场和非核心资产(例如,万达酒店部分业务售予同城旅游、持续减持万达电影股权)获取现金流,同时尝试珠海商管港股IPO和REITs上市。2025年12月万达商管赎回山东烟台万达广场后转手卖给中联基金,业内解读为发行REITs做准备。
纵观万达集团风险化解模式,可借鉴的地方包括,第一,资产处置顺序。从非核心资产开始,保留核心资产的运营能力。第二,轻资产转型。万达集团是国内较早转型的地产企业,万达商管的稳定现金流为公司提供了一定偿债能力和再融资空间。第三,筛选购买方。2025年5月48座万达广场的接盘方太盟投资、腾讯控股、京东潘达、高和丰德、阳光人寿,其中,多家企业与万达集团曾有过合作,形成"私募+互联网+险资"的资本组合,有望实现线上线下融合,提高项目运营收入。第四,坚定偿还债务的决心并践行承诺,稳定市场情绪,12月的境外债展期事件并未带来类似万科的估值大幅波动。此外,万达集团风险处置依然面临着挑战,第一,转型模式尚不成熟。轻资产运营能力和项目竞争力有待提升,管理收入规模较小。第二,短期有息债务规模大,外部融资未打开,资产处置面临折价损失且新增资金有限(多为以资抵债),导致偿还债务的利息大于本金,陷入“买资产-偿债(利息为主)-再卖资产”的恶性循环。从万达集团目前经营和债务情况看,留给公司可出售的优质资产正逐渐减少,未来或加快出售万达非核心、低毛利、低成长项目,而购回核心区位、高客流、高租金项目,同时解决项目产权问题,为可能的珠海商管整体上市或消费基础设施REITs扩募储备优质资产,把轻资产运营和REITs有效结合。同时提高项目运营能力,而非一味出售,否则断臂未必能求生。
三、总结及展望
(一)万科事件评述
万科债务的市场化处置存在其必然性。
第一,中国经济增长的底层逻辑已经发生转变,人口进入负增长时代,城镇化已经到达67%(2024年)。即使短期政府出手援救万科,它也必须完成转型:一方面中国的地产行业进入存量时代,增量放缓的背景下,企业收入端普遍下滑;另一方面,巨额刚性债务陆续到期,外部融资和资产处置不确定较大,行业下行背景下再融资难度和成本较高。
第二,深铁集团由“兜底”转向有限支持有其必然性。在经济转型背景下,深铁集团的无条件援助只会让万科对它的依赖更深。同时,由于地产行业复苏进度较慢,深铁集团已受到牵连,靠其力量已不足以扭转万科当前局面。作为地方重要国有企业,且并非万科实际控制人,深铁集团需权衡风险与收益。
第三,20亿债券展期也有其必然性。一方面,深铁集团支持态度的突然转变,留给企业筹备资金的时间不多,万科母公司层面可用资金严重不足;另一方面,与商业地产不同,开发类企业的资产目前处置难度较大,在建项目规模较大,且商业地产质押比例已经很高。此外,境外存续债券设有交叉保护条款,若境内债券违约,则会触发境外债券等债务违约、境外评级下调。且公司对外担保规模较大,万科违约将对其担保债务产生一定影响。
第四,真正的市场化处置不能有例外。要想真正打破刚兑意识,需要“一视同仁”。目前地产行业风险化解取得明显进展,在当前情况下,若万科作为特例存在,有碍构建市场化风险处置机制,影响债券市场定价有效性。
(二)万科风险处置方式分析
2025年12月,中央经济工作会议明确提出“控增量、去库存、优供给”,并强调“鼓励收购存量商品房重点用于保障性住房等”。同月12日召开的全国金融系统工作会议明确明年要严控增量、妥处存量、严防“爆雷”的风险防范重点。目前,地产行业整体仍处下行周期,回稳压力较大,且整体风险较前期大幅化解且在可控范围内,预计短期内政策对房地产的刺激空间有限,政策更侧重长期发展视角(“十五五”已定调房地产要“高质量发展”),而非短期激进刺激。2026年,地产行业或将继续“磨底”,对于地产企业来说依然是艰难时期。
目前,“22万科MTN004”的展期议案均未通过,一方面,投资者难以接受债券突然展期,另一方面,对展期条款不满。目前万科已公告12月18日召开第二次持有人会议,议案二提出本金展期1年,如期支付利息(12月22日),宽限期和新增展期利率不变,同时由发行人提供增信(议案未明确增信细节),议案三寻求延长宽限期至30个交易日。借鉴全市场处置经验,争取延长宽限期是行业普遍做法,也是较容易通过的议案。若展期议案未通过,公司还可以通过设置前置本金、分期偿还或赎回机制,或给予同意费,明确增信措施(例如资产处置收入优先偿还债券)等来提高通过率。
万科债务的处置方案,在一定程度上决定了未来我国境内产业债的处置方向,要想平稳度过此次风险,离不开债务结构调整、资产盘活、外部支持和经营模式转变四个方面的配合。第一,首先是债务结构调整。万达集团的案例说明资产处置当前可以缓解债务危机,但仅依靠资产处置不能带来增长,对于债务体量较大的主体也不能在短期内彻底解决债务问题。债务重组存在一定必要性,包括展期降息,平滑兑付压力,有必要时进行债务重组,但需要提供必要的增信措施和补偿机制。其中,银行等金融机构根据政策扶持地产行业的资金,依然需要有政策支持去处理。而市场化介入的部分按市场化原则处理。第二,加快资产盘活。包括资产整合和出售、REITs发行等。其中,加快项目资产处置,可以引入地方国企、AMC参与地方项目,以股权兑换现金或经营权,退出再投资规模较大或盈利较弱的项目。第三,外部支持。包括地方国企承接地方项目,合理收购商品房作为保障房,提供政策性资金支持;股东层面可以提供应急资金和利用可转债等形式提供中长期资金。第四,经营模式转变。目前REITs的发行条件较高,发行周期较长,单个融资规模有限,最终企业需要实现商业模式的转变。万科较早开拓了轻资产运营板块,包括万物云(物业与服务)、万纬物流,泊寓(租赁住宅)以及商业开发与运营(以印力集团为核心),但短期内,这些业务还是需要“反哺”的板块,并不能支持巨额债务压力。经营模式的转变,一方面,需要打通“产权出售-保留运营权-REITs发行”的链条。另一方面,在地产企业都在转型轻资产模式时,需要培育自己的竞争优势,打通产业链条。
地产企业处置经验告诉我们,债务重组并不能让企业涅槃重生,市场供需调整、企业运营能力提升、融资链条打通和业务转型都需要时间。过往的经验告诉我们,只有直面问题才能解决问题,虽然短期会有“阵痛”,但长期看,会有希望。在目前政策方向下,万科的风险及处置在可控范围内。
[1] 这里为该主体评级报告口径。总有息债务=短期债务+长期债务=短期借款+以公允价值计量且其变动计入当期损益的金融负债/交易性金融负债+应付票据+一年内到期的非流动负债+其他债务调整项+长期借款+应付债券+租赁负债+其他债务调整项
作者|史晓姗
部门|中证鹏元 研究发展部
注:文章为作者独立观点,不代表资产界立场。
题图来自 Pexels,基于 CC0 协议
本文由“中证鹏元评级”投稿资产界,并经资产界编辑发布。版权归原作者所有,未经授权,请勿转载,谢谢!
原标题: 万科,走向市场化处置的必然性分析

中证鹏元评级 










