作者:高慧珂
来源:中证鹏元评级
"主要内容
交易商协会科创债新规变化:
1、拓展可认定科技型企业的相关称号范围,为更多企业通过认定科技型企业发行科创债提供了政策基础,有助于科创债市场引入更多发行主体。明确依托专利发行科创债的科技型企业标准,也为符合该类情形的发行人认定为科技型企业进一步明确了量化指标,方便市场执行。
2、分层分类管理科技型企业募集资金用途,满足一定条件的非民营科技型企业募集资金的30%需要明确用于科创领域。该政策是对2025年5月,人民银行和证监会联合发布的科创债8号公告中“加强科技创新债券的事中事后管理”的贯彻实施,旨在加强科技型企业募集资金管理,确保资金精准流向科创领域。但是,对于民营科技型企业发行科技创新债券的,不适用该分层分类管理规则,体现对民营科技型企业发债的支持。
3、首次严格要求科创债债券期限,有助于改善当前银行间债券市场科创债短期限发行规模占比较高的特征。
4、继续提升股权投资机构发行科创债便利,适用“常发行计划”、“增发机制”,支持股权投资机构发行科创债。其他配套措施包括创新科创债评级、鼓励投资等,优化科创债一二级市场生态。
两市场科创债规则对比:
2026年以来,两市场科创债发行政策均有更新。两市场发行机制方面的区别主要体现在发行人要求和科创债募集资金用途管理方面,详见正文。
展望:
2026年以来的科创债新规亮点之一是体现出精细化的“分类管理”特征,以匹配不同类型科创债发行人的具体情况。市场影响看,首先,新规引入更多发行主体,且继续鼓励民营企业、股权投资机构发行科创债,推动市场进一步扩容。其次,银行间市场科创债融资期限将趋于延长。最后,交易商协会新规加强对科创债募集资金用途的监管,银行间市场科创债募集资金明确用于科创领域的科创债发行规模占比将提升,实现对科技创新领域的“精准滴灌”。
"
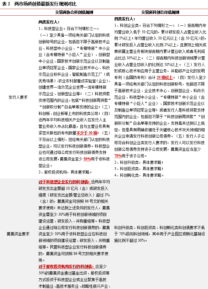
一、交易商协会科创债政策变化
3月2日,交易商协会发布《关于进一步优化科技创新债券机制的通知》(自2026年3月9日起实施),相比2025年5月发布的《关于推出科技创新债券 构建债市“科技板”的通知》(中市协发〔2025〕86号文,简称“86号文”),主要变化体现在科技型企业相关要求、科技型企业发行的科创债募集资金用途管理、明确科创债期限要求、提升股权投资机构发行科技创新债券的便利、其他配套措施等方面。
拓展可认定科技型企业的相关称号范围,为更多企业通过认定科技型企业发行科创债提供了政策基础,有助于科创债市场引入更多发行主体。明确依托专利发行科创债的科技型企业标准,也为符合该类情形的发行人认定为科技型企业进一步明确了量化指标,方便市场执行。
分层分类管理科技型企业募集资金用途,满足一定条件的非民营科技型企业募集资金的30%需要明确用于科创领域(科技创新领域的项目建设运营、研发投入、并购重组等),此前科技型企业发行的科创债募集资金主要用于偿还有息债务和补充流动资金(即未明确用于科创领域)。该政策是对2025年5月,人民银行和证监会联合发布的科创债8号公告中“加强科技创新债券的事中事后管理”的贯彻实施,旨在加强科技型企业募集资金管理,确保资金精准流向科创领域。但是,对于民营科技型企业发行科技创新债券的,不适用该分层分类管理规则,体现对民营科技型企业发债的支持。
首次严格要求科创债债券期限,有助于改善当前银行间债券市场科创债短期限发行规模占比较高的特征。银行间科创债市场债券期限以1年期以内为主,2025年270天以内的科创债发行规模占比28%,未来此类短期化的科创债将不再发行。
继续提升股权投资机构发行科创债便利,适用“常发行计划”、“增发机制”,支持股权投资机构发行科创债。其他配套措施包括创新科创债评级、鼓励投资等,优化科创债一二级市场生态。

二、两市场科创债最新政策对比
2026年以来,两市场科创债发行政策均有更新。2026年1月30日,沪、深、北证券交易所发布专项品种公司债券上市审核新规则,主要变化体现在科创企业类发行人要求上:第一,优化研发投入指标设置,研发投入占营业收入的比重根据不同规模的科创企业进行分层设计;第二,调整产业化发明专利要求至20项;第三,新增称号类认定标准,支持拥有经有关部门认定的科创称号或者在科技贷款支持范围内的主体发行科技创新债券。第四,科技创新类发行人子公司满足相关认定条件发行科技创新债券的,募集资金用于相关子公司发展的比例应当不低于70%。科创公司债新规扩容了发行主体范围,继续打开科创公司债扩容空间。
根据最新政策,两市场在科创债的发行机制方面的区别主要体现在发行人要求和科创债募集资金用途管理方面,详见表2。


三、展望
2026年以来的科创债市场新规亮点之一是体现出精细化的“分类管理”特征,以匹配不同类型科创债发行人的具体情况。例如交易商协会针对不同科技型企业设置不同的募集资金用途要求、提升股权投资机构发行便利;交易所根据不同规模的科创企业分层设计研发投入占营业收入的比重要求。
市场影响看,首先,为科创债市场进一步扩容提供助力。2026年1月份科创债发行规模和净融资额仅次于科创债2.0初期的2025年5月份,市场仍处于快速扩容阶段。新规引入更多发行主体,且继续鼓励民营企业、股权投资机构发行科创债,推动市场进一步扩容。其次,银行间市场科创债融资期限将趋于延长。交易商协会首次对科创债的发行期限进行限制,引导银行间市场科创债募集资金期限长期化。最后,银行间市场科创债募集资金明确用于科创领域的科创债发行规模占比将提升。当前科创债募集资金主要用于偿还科技型企业存量债务或补充流动资金(即未明确用于科创领域),近三年此类科创债发行规模占比在80%以上,交易商协会新规首次对非民营科技型企业发行的科创债募集资金投向做出具体要求,可以看出,在市场扩容的同时,监管加强募集资金使用管理,实现对科技创新领域的“精准滴灌”。

作者|高慧珂
部门|中证鹏元 研究发展部
注:文章为作者独立观点,不代表资产界立场。
题图来自 Pexels,基于 CC0 协议
本文由“中证鹏元评级”投稿资产界,并经资产界编辑发布。版权归原作者所有,未经授权,请勿转载,谢谢!

中证鹏元评级 











