作者:指南君
来源:不良资产指南
华夏幸福招募重整投资人
3月2日,华夏幸福基业股份有限公司(以下简称“华夏幸福”)临时管理人发布公告,正式公开招募和遴选重整投资人。

根据公告,河北省廊坊市中级人民法院已决定对华夏幸福进行预重整,并指定了临时管理人。本次招募的核心目的在于引入能够提供增量资金和产业资源的投资人,全面优化公司的资产负债结构,恢复并提升持续经营与盈利能力。
公告指出,意向投资人须为境内依法设立的企业或非法人组织,具备良好的商业信誉和雄厚的资金实力。此外,招募明确要求以产业投资人为主导,财务投资人必须与产业投资人组成联合体报名。
意向投资人需在2026年4月13日17时前提交报名材料,通过初步审查后须在三日内缴纳3000万元人民币的意向保证金。随后,投资人需开展尽职调查,并于5月28日前提交具有约束力的《重整投资方案》。临时管理人将通过竞争性遴选确定最终的重整投资人,中选者需签订协议并缴纳不低于投资总金额20%的履约保证金。
平安或成重整最大变数
2025年11月21日,华夏幸福基业股份有限公司副总裁冯念一对外明确表示,“公司已经处于资不抵债的状态。”他指出,预重整是公司彻底化解债务风险、实现脱困发展的一个极为珍贵的机会,此举旨在保护广大债权人及全体股东的合法权益。
对平安而言,一旦进入重整程序,其先前的大量投资将面临极大损失,近乎“打水漂”。而对华夏幸福来说,尽管通过前期的债务重组已累计化解了约1927亿元的金融债务,但剩余高达245.69亿元的债务,依据公司目前的现金流状况和资产变现能力,已完全无力偿还。因此,推动预重整几乎成为了彻底解决问题的唯一可行路径。
然而,即便公司已发出预重整公告,后续进程仍充满不确定性。引入战略投资者、制定重整方案并交由债权人表决等关键环节不可或缺,而所有这些步骤若缺乏主要股东平安方面的配合与支持,将难以顺利推进。
根据华夏幸福于1月8日发布的《2025年度业绩预亏提示性公告》,公司预计2025年度归属于上市公司股东的净利润将为负值,且年度经营业绩出现的亏损金额,预计将超过公司上一年度经审计的净资产数额。这预示着公司在2025年期末的净资产很可能为负值。
回顾其债务危机始末,2021年华夏幸福累计债务违约金额已近900亿元,总负债规模更是一度超过4000亿元。为此,河北省及廊坊市两级政府曾联合成立工作专班,指导并推进其债务化解工作,并曾设定目标,计划在2至3年内将公司的资产负债率降至70%以下。
债务重组累计达1926.69亿元
236.61亿元“以资抵债”
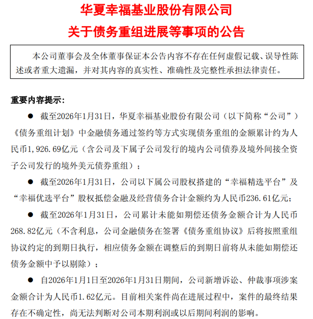
据2月27日华夏幸福最新公告,截至2026年1月底,公司累计实现金融债务重组约1926.69亿元,同时通过“幸福精选平台”及“幸福优选平台”股权抵偿债务约236.61亿元。表面看,化债规模持续扩大;细看则发现,所谓“重组”,越来越依赖“以资抵债”这一非现金手段。

说白了,就是拿不出钱,只能用资产和股权抵给债权人。公司把下属平台股权打包,用来置换金融和经营债务,本质上是“债转股”的变种:债权人拿不到现金,只能接受股权,赌一把未来能变现。
截至1月底,公司累计未能如期偿还的债务仍有268.82亿元(不含利息)。这部分“硬骨头”尚未纳入重组协议,意味着短期内公司仍面临实实在在的兑付压力。更麻烦的是,今年1月新增诉讼仲裁涉案金额1.62亿元,案件还在进行中,结果难料。一旦败诉,无疑会进一步侵蚀本就紧张的现金流。
华夏幸福的生死局,现在摆在台面上。谁能接下这块烫手山芋,三个月内见分晓。
*进不良资产投资处置交流群,添加小编微信:zichanjie888
注:文章为作者独立观点,不代表资产界立场。
题图来自 Pexels,基于 CC0 协议
本文由“不良资产指南”投稿资产界,并经资产界编辑发布。版权归原作者所有,未经授权,请勿转载,谢谢!
原标题: 华夏幸福招募“白衣骑士”,谁愿接盘?

不良资产指南 











