作者:小债看市
来源:小债看市(ID:little-bond)
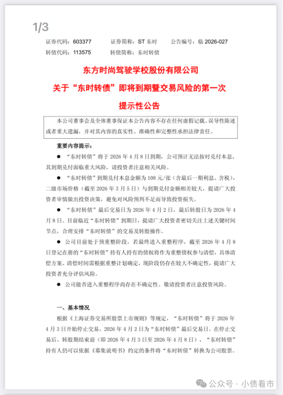
“东时转债”到期兑付面临重大风险。
01无法兑付
3月5日,东方时尚(603377.SH)公告称,“东时转债”将于2026年4月8日到期,公司预计无法按时兑付本息,其到期兑付面临重大风险,请投资者注意相关风险。

“东时转债”交易风险公告
公告显示,“东时转债”到期兑付本息金额为108元/张,二级市场价格与到期兑付金额相差较大,提请广大投资者审慎做出投资决策,避免对风险预判不足而导致投资损失。
“东时转债”将于2026年4月3日开始停止交易,2026年4月2日为“东时转债”最后交易日。
东方时尚称,目前公司处于预重整阶段,是否进入重整程序尚存在不确定性。
若进入重整程序,截至2026年4月8日登记在册的“东时转债”持有人债权将参与清偿,但具体方案和时间仍不确定。
据公开资料,“东时转债”发行规模4.28亿元,累计已有3.31亿元转为公司A股普通股,尚未转股规模0.97亿元,应于2026年4月9日到期,目前转股价格为4.42元/股。
2025年7月,东方时尚收到北京一中院决定启动预重整,并指定清算组为临时管理人。目前正推进债权申报、审查及重整审计等工作。
此前,东方时尚因涉嫌信息披露违规被证监会立案调查,目前尚未收到结论性意见或决定。
02财务恶化
据官网介绍,东方时尚注册成立于2005年,总公司位于北京市大兴区,是全国驾驶员培训行业领军企业,也是北京唯一一家能够提供全准驾车型驾驶员培训的驾校。
2016年2月,东方时尚正式于A股上市,成为国内“驾校第一股”。
东方时尚北京园区占地3000亩,世界纪录协会认证为“全球最大驾培机构”,拥有训练用车3000余辆,高水平教练员2000余名。
2019年12月,北汽集团旗下私募基金新余润芳投资管理中心(有限合伙)以16.41元/股的价格收购东方时尚10.36%股权,总价款约10亿元。
此后,中国华能集团旗下信托公司华能信托、北京大兴区国资旗下大兴投资均在2020年入股东方时尚,总价款分别为7.8亿元和6.02亿元。
而目前徐雄仍是东方时尚实控人,东方时尚投资有限公司及徐雄为一致行动人。
2025年7月,因犯操纵证券市场罪,徐雄犯被判处有期徒刑六年六个月,并处罚金一亿七千万元。
据业绩预报,东方时尚预计2025年实现归母净利润-6亿元至-7亿元,预计2025年扣非归母净利润为-5.05亿元至-6.05亿元。
东方时尚称,公司培训学员人数较上年同期有所下降,导致营业收入减少;公司诉讼及行政处罚事项导致营业外支出及相关税费等有所增加,同时受诉讼事项牵连,对部分项目产生不利影响,造成了大额资产减值损失。

归母净利润
此前,2022年-2024年东方时尚已连亏三年,归母净利润分别为-6000万元、-3.62亿元和-9.03亿元。
截至2025年三季末,东方时尚总资产有38.1亿元,总负债28.01亿元,净资产10.09亿元,资产负债率为73.52%。
近年来,由于东方时尚持续亏损,公司财务杠杆水平快速增长。

财务杠杆水平
《小债看市》分析债务结构发现,东方时尚主要以流动负债为主,占总债务的79%,债务结构待优化。
截至相同报告期,东方时尚流动负债有22.21亿元,主要为一年内到期非流动负债,公司短期债务合计有10.88亿元。
相较于短债压力,东方时尚流动性紧张,其账上货币资金有4.34亿元,不足以覆盖短债,公司存在较大短期偿债压力。
另外,在备用资金方面,截至2024年3月末,东方时尚银行授信总额有10.55亿元,未使用授信额度已为零。

授信额度
负债方面,东方时尚还有非流动负债5.8亿元,其中长期有息负债合计有1220万元。
整体来看,东方时尚刚性债务主要以短期有息负债为主,带息债务比为39%。
从融资渠道看,作为上市公司,东方时尚拥有直接融资渠道,但其间接融资渠道有待拓宽。
现金流方面,2023年、2024年以及2025年前三季度在偿还完大量负债后,东方时尚筹资性现金流呈净流出状态,公司面临一定再融资压力。

筹资性现金流
从资产质量看,东方时尚拥有较大规模固定资产和土地资产,其他应收款对资金占用程度高且80%应收款因未提供充分资料和信息而被审计机构认定为形成保留意见的基础,公司资产质量及流动性很弱。
总得来看,东方时尚业绩不佳,2022年以来持续亏损对债务和利息的保障能力下降;有息负债较高,公司流动性欠佳;筹资性现金流净流出,面临一定再融资压力。
03全球最大驾校
公司成立之初,东方时尚一直实行重资产模式,即在场地、车辆等设备方面投入大量资金。
虽然,得益于重资产模式和全国快速拓展,东方时尚一时风光无限,但是公司业务经营区域集中度高,部分外埠业务经营持续亏损。
截至2023年底,公司在北京区域驾驶培训领域的市场占有率约 32%,其中小型汽车市场占有率约 48%。
2020年,驾校行业面临疫情重创,叠加近年来随着私家车饱和,市场需求下降、竞争加剧等多方面因素,驾培行业面临困境。
此前的重资产模式则成为了东方时尚压在身上的“重包袱”。
面对此情况,东方时尚也曾积极寻求转型,布局“互联网+驾驶人培训”方向,将公司由重资产模式向轻资产模式转变。
除了驾校业务外,东方时尚还积极寻求第二增长曲线。不过从其业绩来看,目前东方时尚仍难以突围。
2023年9月,实控人徐雄因涉嫌操纵证券市场罪,被上海市人民检察院第一分院批准逮捕。
随后,东方时尚公告免去徐雄董事长职务,由另一位创始人闫文辉代为履行。
2025年1月1日,东方时尚又收到北京证监局下发的《行政处罚决定书》,监管查明其存在两个信披违法违规事实:一是未披露2021年关联交易;二是未披露2023年关联方非经营性资金占用。
注:文章为作者独立观点,不代表资产界立场。
题图来自 Pexels,基于 CC0 协议
本文由“小债看市”投稿资产界,并经资产界编辑发布。版权归原作者所有,未经授权,请勿转载,谢谢!

小债看市 











