作者:小债看市
来源:小债看市(ID:little-bond)
英飞拓债务危机愈演愈烈。
01债务逾期
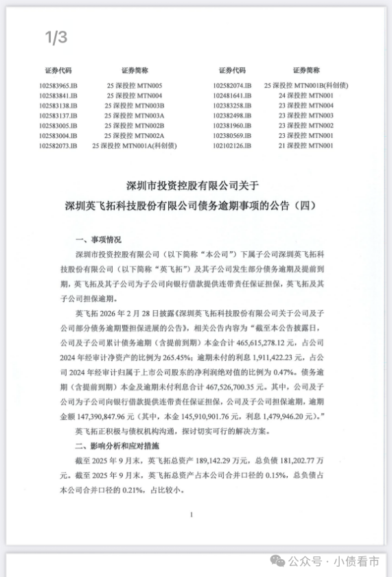
3月3日,深圳市投资控股有限公司(以下简称“深圳投资控股”)公告称,截至2026年2月28日,下属子公司英飞拓(002528.SZ)及其子公司累计债务逾期本金合计约4.65亿元。

子公司债务逾期公告
公告显示,此外英飞拓及其子公司为子公司银行借款提供的连带责任担保也出现逾期,担保逾期金额约1.47亿元。
目前,英飞拓正积极与债权机构沟通,寻求解决方案。
深圳投资控股表示,英飞拓总资产、总负债在公司合并口径占比分别为0.15%和0.21%,上述逾期事项预计不会对公司生产经营及偿债能力产生重大不利影响。
值得注意的是,此前英飞拓披露预亏净资产为负,股票即将从ST变更为*ST,公司站在退市边缘。
2025年1月,英飞拓因涉嫌信息披露违法违规,被中国证监会正式立案调查。
这家昔日“信创龙头”的陨落,背后是一系列财务违规、债务逾期和数千名投资者的集体诉讼。
02连亏五年
据官网介绍,英飞拓成立于2000年10月,于2010年在深交所A股上市。
英飞拓是新型智慧城市解决方案提供、建设和运营服务商,经营数字化、智能化和数字营销等业务。
从股权结构看,英飞拓的控股股东是深圳投资控股,持股比例为26.35%,公司实际控制人为深圳市国资委。
近年来,英飞拓经营承压,业绩持续亏损。
2022~2024年,英飞拓分别实现营业总收入18.41亿元、13.97亿元和9.45亿元,三年收入呈逐年下滑态势。
同期,英飞拓实现归属于上市公司股东的净利润分别为-9.69亿元、-7.71亿元和-4.04亿元,连续三年出现较大亏损但有所收窄。
据业绩预报,英飞拓预计2025年度净利润亏损2.4亿元–3.1亿元。

归母净利润
英飞拓亏损主要原因:
一、2024年下半年公司对亏损严重的数字运营服务业务实施了收缩经营,2025年起不再产生数字运营服务收入;
二、物联产品业务主要依靠海外市场收入,受需求疲软等因素影响较大,在供应链和终端市场的双重挤压下,成品库存去化周期大幅延长,营收规模和利润水平同比下降较大;
三、解决方案业务受到运营资金不足等因素影响,存量项目减少,部分工程出现暂时中断、交付周期延长、付款延迟的情况,收入规模和毛利水平同比下降。
截至2025年三季末,英飞拓总资产有18.91亿,总负债18.12亿,净资产有7939.51万元,公司资产负债率高达95.8%。

资产负债率
《小债看市》分析债务结构发现,英飞拓主要以流动负债为主,占总债务的91%,债务结构不合理。
截至2025年三季末,英飞拓流动负债有16.5亿元,主要为应付账款,其一年内到期的短期债务合计有5.97亿元。
相较于短债压力,英飞拓的流动性紧张,其账上货币资金仅有1.01亿元,不足以覆盖短债,公司短期偿债压力较大。
此外,英飞拓还有非流动负债1.62亿,主要为长期借款,其长期有息负债合计有1.06亿元。
整体来看,英飞拓刚性债务总规模有7.03亿元,主要为短期有息债务,带息债务比为39%。
从融资渠道看,作为上市公司,英飞拓具备直接融资能力,此外其还通过应收账款、银行借款等方式融资。
不过,自2021年以来,英飞拓的筹资性现金流均为净流出状态,公司面临一定再融资压力。

筹资性现金流
资产质量方面,英飞拓应收账款有4.01亿元,存货2.38亿元,均对资金形成较大占用,其应收账款还存在一定回收风险。
总得来看,英飞拓业绩持续亏损,对债务和利息的保障能力恶化;流动性紧张,短期偿债压力大;资产质量一般,再融资压力大。
03收购扩张
英飞拓成立于2000年,由美籍华人刘肇怀创办。
早期,英飞拓是安防产品供应商,随着上市后的一路收购,其所涉及的业务也在不断增加。
2011年,英飞拓以3666.18万元收购深圳市园新纺织有限公司100%的股权。
为扩大海外市场,2012年英飞拓以约5.54亿元的对价收购加拿大上市公司MarchNetworks全部股份。
2014年,英飞拓以约8716.86万美元收购澳大利亚Swann97.5%股权,溢价高达293.07%,进军智能家居市场。
2015年和2016年,英飞拓分别收购藏愚科技和新普互联,进军互联网营销与运营服务行业等领域。
虽然不断收购确实增厚了英飞拓的业绩,但是巨额的商誉也给公司带了不确定。
截至2016年底,英飞拓的商誉已经高达10.22亿元。
2016年,由于计提大额商誉减值准备,英飞拓首次出现亏损,亏损额达4.22亿元,超过其上市5年的净利润之和。
近年来,在业绩压力下,英飞拓急于剥离子公司。
2021年,英飞拓出售了加拿大英飞拓100%股权,同年底又出售上海伟视清60%股权;2023年末接连抛售英飞拓系统和新普互联,但业绩仍未扭亏。
注:文章为作者独立观点,不代表资产界立场。
题图来自 Pexels,基于 CC0 协议
本文由“小债看市”投稿资产界,并经资产界编辑发布。版权归原作者所有,未经授权,请勿转载,谢谢!

小债看市 











