作者:袁荃荃
来源:中证鹏元评级
"主要内容
本文从定位重塑、模式升级、产业布局、资产运营、资本运作、深化改革等多个方面入手,探讨城投 “十五五”规划思路与重点。
(1)定位重塑:城投进行定位重塑应把握三个重点。一是,定位重塑的主导者为地方政府,而非城投本身;二是,定位重塑的核心是分化+升级;三是,定位重塑应以服务地方经济发展为起点和落脚点。
(2)模式升级:“十五五”规划时期,城投的运作应从围绕“基础设施投融资建设”这一核心转变为围绕“资产盘活”和“运营服务”两大核心,并围绕两大核心重新构建适合自身的发展驱动模式。
(3)产业布局:城投应进一步增强自身的金融资源调配能力,为产业布局和产业发展提供更加充足的金融支持;同时,产业布局要紧跟国家战略方向,着力聚焦新消费、新科技、新基建、新资源;另外,一定要充分贴合当地实际、发挥比较优势、彰显地域特色。
(4)资产运营:城投应在三个方面重点发力,一是尽最大可能丰富资产盘活手段,如变废/闲为宝、PPP+特许经营、“无中生有”等;二是通过完善机制、提高团队专业度、运用科技手段等方式,切实提高资产运营水平,三是打通资产证券化路径。
(5)资本运作:“十五五”规划时期,城投应积极开展资本投资,力推产融结合,并着力打造自身上市平台,切实推动自身的市场化/产业化转型,并助力自身实现经营业务的外延式发展和跨越式增长。
(6)深化改革:城投应前瞻思考、主动谋划并积极启动新一轮深化改革,通过完善内控管理机制、提升组织效能、加强能力建设,将自身塑造成为更富活力、更高效率、更可持续的国企有机生命体。
此外,“十五五”规划时期,城投在风险管理上一定要树立全局观,规划编制阶段就应思虑周全、做足预案,从而确保规划实施阶段能切实平衡好安全与发展。
"
在即将收官的“十四五”期间,城投公司作为城市建设发展的骨干力量,在完善城市功能、改善民生福祉、推动区域产业升级等方面发挥了重大积极作用;但与此同时,城投公司的发展也面临日益严峻的外部形势,因其承建大量低收益、无收益项目,比如路桥、场馆、管网等,债务负担日益沉重,甚至已经对地方财政金融体系产生较大威胁,导致监管层不得不对其融资进行严格约束,而融资收紧又使其难以获取更多“发展资本”去推动自身转型发展。这种背景之下,该如何应对债务困局、融资难题,并深化转型、谋定长远,已经成为各城投公司迫切需要思考清楚的问题,同时也是其在“十五五”规划编制过程中必须理清解决思路的重难点问题。鉴于此,本文将从定位重塑、模式升级、产业布局、资产运营、资本运作、深化改革等多个方面入手,探讨城投(指“泛城投”,除了包括狭义城投,还包括产投、金控等各类转型城投,以下均简称“城投”)“十五五”规划思路与重点,希望能帮助城投在下一个五年取得更显著的发展成效。
一、定位重塑
多个监管文件将“2027年6月末”一再确认为“退平台”最后时限,受此影响,城投的市场化转型必将进一步提速,并于“十五五”规划时期进入真正的攻坚阶段。因此,各地都应尽快对辖区内城投的职能定位进行重塑,确保各家城投拥有清晰的、显著差异化的、与区域发展总体战略规划高度协同的职能定位,并在此基础上尽快理清自身的转型发展思路,完成“十五五”规划编制。具体来看,城投进行定位重塑应把握以下三个重点:
首先,对城投进行定位重塑的主导者为地方政府,而非城投本身。原因在于:地方政府掌握着国有资产资源的“总盘子”,对区域内各家城投承担何种职能、选择哪个转型方向、匹配哪些资产资源等拥有决策权。从实操层面来看,本文建议地方政府应首先对区域内城投行业的发展进行整体规划,秉承全面、科学、严谨的原则对不同城投给予差异化的定位,确定好转型方向并匹配好相应的资产资源,之后再由各家城投制定个体层面的“十五五”规划。
其次,定位重塑的核心是分化+升级。以往,城投的职能定位基本上都集中于基础设施投融资建设;进入“十五五”规划时期,城投的职能定位必然分化,而且要在分化的基础上进一步升级。比如,以水电气热供应、环境卫生、垃圾处理等为主业的城投,可将定位升级为民生服务商,并将业务触角延伸到社区生活服务的更多层面,如社区养老、家政、餐饮、家庭教育等;以工程施工建设为主业的城投,可定位升级为城市运营商,运用市场化手段破解治理难题,用智慧科技重构城市基因;以园区开发运营为主业的城投,可定位为产业投资商,突破“招商引资+出租物业”的传统模式,并通过参与股权投资、实业投资及产业基金管理等方式介入相关产业领域,着力培育产业集群、推动产业升级;以金融投资与服务为主业的城投,可定位为资本运营商,通过资本运作、投融资管理、资产重组等方式,实现国有资产增值、提升国有资本效益。
最后,定位重塑应以服务地方经济发展为起点和落脚点。与普通国企相比,城投与地方政府之间的关联更为紧密,其整体运作更需要与政府的战略意图和发展规划协同,因此,在进行城投的定位重塑时,要特别注意:始终以服务地方经济发展作为起点和落脚点,并在规划编制阶段理清几个关键问题:(1)如何在发展过程中更好地与政府战略规划协同;(2)如何高质量地承担政府赋予的核心职能;(3)如何运用好政府匹配的资产资源去创造增量收益。以产业投资商为例,在规划编制阶段就应清晰擘画园区整体运营蓝图,前瞻性构建园区产业体系,确保“主导产业清晰、配套产业完善、服务产业齐全”,并围绕产业培育主攻方向制定入驻企业筛选标准,避免在招商引资阶段急功近利,引入与园区产业体系弱相关甚至不相关的行业企业,从而能帮助园区乃至整个区域更好地培育产业集群、促进产业升级。

需要注意的是,各地在推动城投转型的早期实践中,普遍存在一定的“规模情结”,也即习惯性地把不同种类、不同属性的资产整合进一个主体,打造出的新主体在资产规模上可能达到数百亿甚至上千亿,希望以此实现更强实力和更高资质,但这种操作方式很容易导致新主体定位模糊、职能混杂。为避免出现这种情况,本文建议:各地应根据政府所持资产资源的体量大小、种类多元化程度等,对区域内城投的定位重塑实施差异化策略(见图1)。若资产资源体量巨大且种类非常多元(第1象限),则建议将资产资源分成若干大类,并据此分别打造不同定位的新主体,比如民生服务商、城市运营商、产业投资商、资本运营商等;若资产资源体量较大但种类较为单一(第2象限),或者是资产资源体量较小(无论种类是否多元,也即第3、4象限),本文都建议根据核心资产资源的类型和属性,集中打造一个新主体并为其匹配鲜明的定位。比如,某家城投的核心资产资源为产业园区,可将自身定位为产业投资商。“十五五”规划期间,应深耕园区开发运营并由此创造更多的市场化收入,尽可能避免出现主要收入不来源于园区开发运营、收入结构与产业投资商定位完全不符的情况。
二、模式升级
城投的运作模式在发展进程中经历了多次演变:最早时候,城投主要承担政府融资职能,背靠政府信用对外筹资并投向基建项目、市政工程,很少涉及实体运作;之后,受地方债务风险持续加剧影响,监管部门密集推出相关政策以剥离城投的政府融资职能,并要求其理清与政府之间的关系,且不得通过任何形式新增隐债,这一阶段城投的职能定位仍为基建投融资建设主体,但在承接政府项目时必须确保实施模式满足“不新增隐债”、“政府支出责任纳入预算”且“合作程序严格规范”的要求,坚决避免不合法不合规的带资承包;进入化债攻坚期后,城投所面临的监管环境进一步趋严趋紧,新增融资受限叠加限时退平台的双重压力倒逼城投加速推进转型,继续通过大规模举债、大手笔基建投资来驱动自身发展已经很难行得通,这就要求其运作模式必须随之升级。
具体来看,本文建议:“十五五”规划时期,城投的运作应从围绕“基础设施投融资建设”这一核心转变为围绕“资产盘活”和“运营服务”两大核心,并围绕两大核心重新构建适合自身的发展驱动模式。
资产盘活方面:经过多年的基建热潮,各地均积累了较大体量的资产,但部分资产的效能并未被激发,从而变成“低效资产”甚至“沉睡资产”,造成了实质上的国有资产损失。因此,城投应在地方政府的主导之下,当好资产盘活的主力,以专业、科学的方式方法最大程度地挖掘存量资产效能。具体实操层面,建议城投结合自身的资源禀赋、资产质量、资本实力、融资弹性、团队专业程度等,合理评估“资产盘活”的边界。若客观条件不具备、自身能力不成熟,则建议仅做基础盘活,不扩大投资;相反可以通过改扩建、加层等扩大投资的方式进行更高阶的盘活。比如老旧厂房类资产,可以结合主客观条件,选择仅通过简单内部装修、功能重新定位、提高出租率和租金水平等方式实现盘活,也可以选择重新规划设计、大规模改扩建,提高建筑面积和使用效率,进而在实现存量盘活的同时进一步撬动投资增量,进一步增强自身规模优势和收益能力。
运营服务方面:很多城投都拥有产业园区、厂房、写字楼等空间类资产资源,以往通常是以出租、收租的方式来创造收益,但进入“十五五”规划时期之后,城投对此类空间类资产资源必须要进一步强化运营、完善服务,并探索通过更多元的方式去合规提升收益水平。除了最基础的出租,还应围绕产业发展、技术支撑、生活配套等方面提供更多延伸服务,同时在条件成熟的前提下,在入驻企业中筛选合适的项目进行投资,比如开展财务性投资以赚取利息收入或股息、红利等,再比如开展产业投资以孵化产业、培育产业集群。具体实操来看,团队配置及专业度的差异将决定空间类资产资源运营服务的最终边界。以园区为例,若搭建了专业的招商引资团队、完善的配套服务团队、高素养的投资团队,则其可在园区运营之外,通过股权投资、产业基金管理等方式开展产业孵化培育,以获取一定的投资收益并推动区域产业升级;若未搭建高素养的投资团队,仅有招商引资团队、配套服务团队,则建议聚焦园区运营,通过收取租金、提供更多有偿的延伸服务来获得收益;若仅仅搭建了招商引资团队,则需要委托配套服务团队来补齐服务缺口,这种情况下仅承担“房东”角色,收入来源也仅局限于租金,本文非常不推荐这种模式,因为其仅仅发挥了园区的空间属性,却“浪费”了产业载体的属性,不利于城投自身的长远发展。
综上可知,“十五五”规划时期城投的运作应紧紧围绕“资产盘活”和“运营服务”两大核心,并在此基础上进一步扩大投资、孵化产业,最终实现城投综合实力越来越强和区域经济财政实力越来越强的良性循环。
三、产业布局
自“35号文”及其“补丁”文件陆续出台后,各地都在积极推进城投转型,尤其是产业化转型。短期目标是打造出满足“产业类主体”要求的新国企平台,帮助顺利突破新增融资限制;长期目标是由新国企平台发挥其在产业引领、孵化、培育的积极作用,助力区域产业升级和经济增长。因此,城投的“十五五”规划编制应秉承高起点、高标准、高水平的原则,一定要站在更长远的战略目光去重点谋划产业布局,而非仅仅聚焦短期的融资突破,从而帮助自身实现真正的产业化转型,同时更好地发挥对所属区域的产业引领作用。那么,从城投的角度来看,如何才能做好产业布局呢?具体而言,本文建议:
一方面,城投应进一步增强自身的金融资源调配能力,为产业布局和产业发展提供更加充足的金融支持。这一过程中,城投所发挥的核心作用是“以融助产”,也即以金融的手段和工具(如融资、担保、投资、保险、证券化等)去带动区域内城市建设水平和产业发展水平的双提升,从而最终实现城市与产业融合发展的目标。在这一过程中,城投不仅通过城市更新、服务配套完善等,切实推动城市建设水平的升级,提升城市对产业的承载能力;还要锚定发展产业经济的长期目标,着力打破空间运营的固有模式,将运营思路从传统的“出租+收租”跨越到产业孵化培育,让空间类资产资源发挥更大效能。
另一方面,城投在产业布局上要紧跟国家战略方向,建议果断避开传统落后的题材,着力聚焦四大领域——新消费、新科技、新基建、新资源(见表1);另外,各地支柱产业迥异,产业发展程度参差不齐,故城投在进行产业布局规划时,一定要在符合国家重要战略导向的基础上,充分贴合当地实际、发挥比较优势、彰显地域特色。换言之,产业布局应在满足“市场导向性”、“科技依托性”、“空间集聚效应”、“生态可持续性”、“灵活性与适应性”等普适标准的同时,具备鲜明的地方特色与地域优势。具体实操层面,建议城投扎实做好以下三点:(1)全面摸排家底,明确优势与短板,立足资源禀赋、区位条件、产业基础、人才资源、文化特色等布局产业,避免盲目跟风。比如,近年来AI风头正盛,各地蜂拥而上,有的地方想要依托车企、大力发展自动驾驶,但核心算法、传感器等关键部件都高度依赖外部供应,这很可能会影响到产业链的稳定性与韧性,尤其是外部市场环境发生恶化时,大概率会拖累上下游企业的正常运营;(2)聚焦“人无我有、人有我优”的细分赛道,做强“链主”企业,延链补链强链,打造高效协同的产业集群;(3)充分挖掘文化、生态等的独特价值,争取打造出差异化IP与品牌(文旅、地方特产等)。

四、资产运营
“十五五”规划时期,资产运营将成为城投总体运作中的一大核心任务。从规划角度看,城投在资产运营上应在三个方面重点发力:一是尽最大可能丰富资产盘活手段;二是切实提高资产运营水平;三是打通资产证券化路径。
盘活手段方面,不应局限于租赁/承包、出售等传统方式,建议进一步推动实施更多创新模式。具体包括以下几类模式:(1)变废/闲为宝:核心是升级改造+功能转型,也即通过定位调整、改建提升等操作,实现存量资产的再次焕新与潜能释放,比如将老旧厂房改造为创新产业园区、将闲置幼儿园改造为托老中心;(2)PPP+特许经营:核心是吸引社会资本参与投资、建设和运营,实现风险共担、利益共享,适合兼具公益性与收益性的项目,如水电气热等公用事业类项目、特色街区有机更新类项目;(3)“无中生有”:核心是树立“一切资源均可变资产”的理念,尤其是将一些品牌商标、数据信息、未来收益权等资源通过授权、交易等途径实现价值转化。此外,对于具备稳定现金流生成能力的优质资产,如轨道交通、收费公路、保障性租赁住房等,可通过发行REITs、ABS等将资产转化为可交易的证券,实现资产的快速变现和融资。
提高运营水平方面,建议重点做好以下几项工作:(1)制定完善的资产运营管理机制,内容至少涵盖资产日常管理、租赁管理、定价管理、收益分配、风险防控等方面,确保资产运营的规范化、标准化;(2)组建专门的资产运营团队,可尝试通过股权转让、增资扩股等方式引入战略投资者、社会资本方或专业机构,以股权多元化有效撬动外部资源、高效引进管理经验,提高资产运营的专业度:(3)运用智能化、数字化的管理工具和技术,建立资产动态管理数据库,及时跟踪资产的新增、变更、使用、处置、收益等情况,为资产运营决策提供充分的数据支撑。
打通资产证券化层面,建议重点做好以下几项工作:(1)通过反向收购,借助上市公司平台实现资产证券化,盘活区域土地、闲置厂房等存量资源。典型案例是唐山控股发展集团(简称“唐控集团”)收购康达新材,其通过全资子公司唐山金控产业孵化器集团有限公司(名称已变更为“唐控产发”),于2018年11月协议收购了康达新材(002669.SZ)26%的股权,成为该上市公司的控股股东;收购完成后,唐控集团将旗下优质资产通过资本运作注入康达新材,使其成为上市公司的子公司,从而实现自身的间接上市;受益于此,唐控集团乃至整个唐山地区得以有效盘活存量的闲置土地、厂房等资源,将其顺利转型为高端制造产业集群载体,实现了国有资产的保值增值。(2)通过搭建REITs平台,打通“投融管退”闭环。核心是培育能产生稳定现金流的优质资产,并以此作为标的基础设施项目发行REITs,作为原始权益人的城投随之实现退出,之后可将回收资金用于再投资,最终形成资源、资金、资产、资本的“四资闭环”。典型案例是上海城投宽庭保租房REIT,其于2023年12月发行上市,原始权益人为上海城投房屋租赁有限公司(上市公司“城投控股”全资子公司),基础设施资产为两大租赁住房项目——光华社区和江湾社区;截至2025年上半年,该REIT的年化现金流分派率4.19%,市值42.72亿,而且其又于2025年8月进行扩募,新购入两个保租房项目——浦江社区、九星社区,进一步帮助REITs平台取得了丰沛的内生增长动力;此外,城投宽庭REIT未来还将不局限于以“新建资产”方式扩募,还将通过“存量改建”来挖掘扩募资产,这对于盘活存量国有资产、提升资产运营效益大有裨益。
五、资本运作
“十五五”规划时期,城投务必发力资本运作,切实推动自身的市场化/产业化转型,并助力实现经营业务的外延式发展和跨越式增长。具体来看,城投应从以下几个方面入手:
(1)开展资本投资,取得资本回报,丰富收益来源:核心是建立专门的、专业的投资团队,完善投资决策机制,通过股权投资、基金投资等权益性投资的方式来实现资本增值、获取投资收益。比如,合肥建投通过结构化产品参与京东方定增,累计实现127.6亿元的净收益,回报率高达343%;再比如,青岛城投集团旗下的创投公司自成立以来专注于集成电路、新能源两大赛道,基金投资的IRR超过35%,已发展成为青岛当地管理规模最大、投资收益最高的基金公司。
(2)力推产融结合,通过成立财务公司、参股银行、创设基金等方式服务实体产业,帮助相关产业企业降低融资成本、拓展发展资本,同时助力区域产业集群的培育、产业布局的优化和产业竞争力的提升。比如,杭州城投出资创设百亿产业基金,其中80%的资金投向成熟稳定的项目以“保收益”,20%的资金押注战略性新兴产业以“搏未来”。在平衡稳健的“二八”投资策略的引领下,其不仅与杭州市各大上市公司合作进行产业链上下游投资,还非常注重对有潜力的科研成果和创新赛道进行战略投资,如智谱华章、共道科技、炽橙科技等,成功助力了杭州产业经济的高质量发展和城市能级的提升。
(3)通过分拆优质资产上市、并购上市公司、自主培育上市公司等方式打造上市平台,助力城投实现市场化收入增量、培育壮大产业生态。比如,亦庄投控入主麦克奥迪(300341.SZ)。作为亦庄投控旗下唯一的上市平台,麦克奥迪拥有三大核心业务板块——AI医疗、智慧光学、智能电气,因此,控股麦克奥迪短期内能帮助亦庄投控提升市场化收入占比,2022-2024年来自于科技产业投资板块的收入均值约为15亿元,收入占比均值约为17%,有利于其实现新增融资突破;中长期来看,控股麦克奥迪能帮助亦庄投资更顺利地实施其在高端制造业和生物医药行业的战略布局,从而进一步助力其所属的北京经开区进一步推动光学与高端制造产业集群的发展壮大。
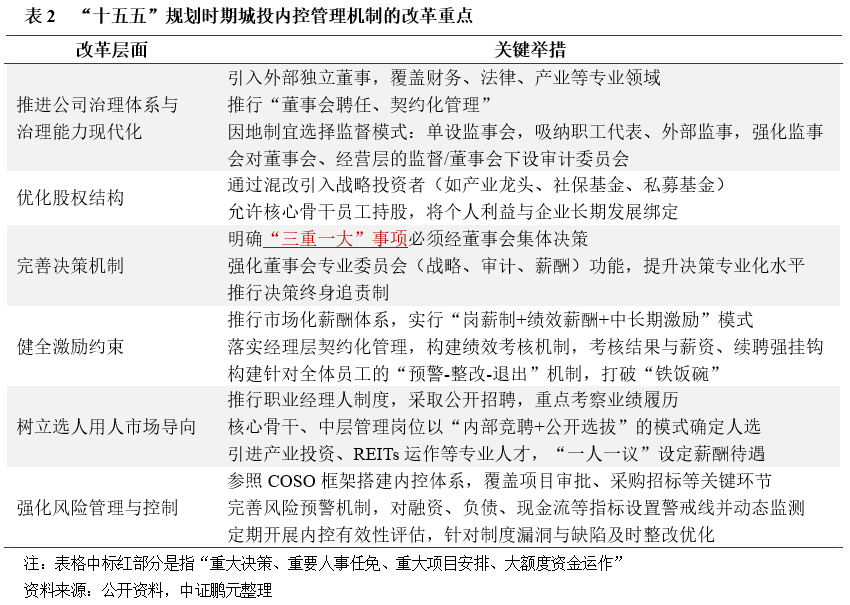
六、深化改革
2025年是国企改革深化提升行动的收官之年,各地都在全力冲刺各项重点改革任务。作为地方国企中最特殊的一类,城投在“十五五”即将开局的背景下应前瞻思考、主动谋划并积极启动新一轮深化改革,以全方位、深层次的制度创新将自身塑造成为更富活力、更高效率、更可持续的国企有机生命体。
具体来看,本文认为深化改革的重点包括三个方面:一是完善内控管理机制。核心是推进公司治理体系与治理能力现代化,优化股权结构,完善决策机制,健全激励约束,树立选人用人鲜明市场导向,强化风险管理与控制,切实构建起科学完善的法人治理机制、选人用人机制、薪酬激励机制、风险管理机制。

二是提升组织效能。不仅要秉承“先立后破、循序渐进”的原则,逐步推动并实现经营性与公益性的有效分离,还要着力构建市场化、集团型的企业运作体系(见表3)。

三是加强能力建设。除了前述提到的资产运营能力、资本运作能力,“十五五”规划期间还应着力提升市场化经营能力、政策承接落地能力、数字化能力。其中,市场化经营能力高度依赖于定位重塑、业务布局、内部管理等方面的水准,前述章节已有详细阐述,此处不再赘述;政策承接落地能力方面,最核心的是强化向上争取资源的能力,一定要敢于主动对接政府部门,争取更多政策、资金及土地等要素支持,为项目落地创造更成熟齐备的外部条件,同时还要完善内部管理与协同机制,并构建针对外部服务资源的整合运用机制,以提升项目落地的效率和成功概率;数字化能力方面,核心是系统性布局,需要从战略规划、基础设施、业务融合、数据治理、组织保障等诸多环节进行探索与实践(见表4),“十五五”规划时期坚决不能继续停留在概念层面,应迈出实质性步伐、取得实质性成效。

以上部分从六个维度详细介绍了城投“十五五”规划思路与重点,最后本文还将围绕风险防范对城投“十五五”规划做几点提示。具体来看,城投应重点警惕以下五大风险:一是债务风险,比如短期债务占比过高带来的潜在流动性危机、不当的业务模式引发的隐债新增风险、市场化收益不足导致的偿债能力弱化等;二是市场风险,比如盲目的非相关多元化带来的经营风险新增、跟风布局战新产业导致激烈的同质化竞争等;三是投资风险,主要包括因前期论证不充分、团队专业能力缺失、合作方筛选失误等导致的投资失败;四是管理风险,比如子公司数量众多及跨产业跨地域运作的管理缺位、内部激励机制不健全导致的人才流失、监督机制浮于表面导致的治理漏洞等;五是政策风险,比如城投融资监管进一步趋严趋紧、化债支持政策到期后不再追加等。本文建议:对于风险管理,城投一定要树立全局观,规划编制阶段就应思虑周全、做足预案,从而确保规划实施阶段能切实平衡好安全与发展。
作者|袁荃荃
部门|中证鹏元 研究发展部
注:文章为作者独立观点,不代表资产界立场。
题图来自 Pexels,基于 CC0 协议
本文由“中证鹏元评级”投稿资产界,并经资产界编辑发布。版权归原作者所有,未经授权,请勿转载,谢谢!
原标题: 一文读懂城投“十五五”规划思路与重点!

中证鹏元评级 











