作者:小债看市
来源:小债看市(ID:little-bond)
昔日信创龙头的“陨落”。
01逾期
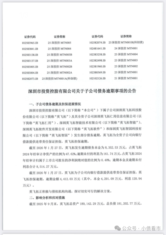
近日,深圳市投资控股有限公司(以下简称“深圳投资控股”)公告称,下属子公司英飞拓(002528.SZ)及其全资子公司英飞拓仁用、英飞拓智能、英飞拓软件和英飞拓智园发生部分债务逾期,英飞拓为全资子公司向银行借款提供连带责任保证担保,英飞拓担保逾期。

子公司债务逾期公告
公告显示,截至2026年1月27日,英飞拓债务逾期本金及逾期未付利息合计8514.27万元。
另外,英飞拓为子公司向银行借款提供连带责任保证担保,英飞拓担保逾期,逾期金额4412.03万元。
目前,英飞拓正积极与债权机构沟通,探讨切实可行的解决方案。
值得注意的是,近日英飞拓披露预亏净资产为负,即将从ST变更为*ST,站在退市边缘。
2025年1月25日,英飞拓因涉嫌信息披露违法违规,被中国证监会正式立案调查。
这家昔日信创龙头的“陨落”,背后是一系列财务违规、债务逾期和数千名投资者的集体诉讼。
02流动性紧张
据官网介绍,英飞拓成立于2000年10月,于2010年在深交所A股上市。
英飞拓是新型智慧城市解决方案提供、建设和运营服务商,经营数字化、智能化和数字营销等业务。
从股权结构看,英飞拓的控股股东是深圳投资控股,持股比例为26.35%,公司实际控制人为深圳市国资委。
2022~2024年,英飞拓分别实现营业总收入18.41亿元、13.97亿元和9.45亿元,三年收入呈逐年下滑态势。
同期,英飞拓实现归属于上市公司股东的净利润分别为-9.69亿元、-7.71亿元和-4.04亿元,连续三年出现较大亏损但有所收窄。
据业绩预报,英飞拓预计2025年度净利润亏损2.4亿元–3.1亿元。

归母净利润
英飞拓亏损主要原因:一、2024年下半年公司对亏损严重的数字运营服务业务实施了收缩经营,2025年起不再产生数字运营服务收入;二、物联产品业务主要依靠海外市场收入,受需求疲软等因素影响较大,在供应链和终端市场的双重挤压下,成品库存去化周期大幅延长,营收规模和利润水平同比下降较大;三、解决方案业务受到运营资金不足等因素影响,存量项目减少,部分工程出现暂时中断、交付周期延长、付款延迟的情况,收入规模和毛利水平同比下降。
截至2025年三季末,英飞拓总资产有18.91亿,总负债18.12亿,净资产有7939.51万元,公司资产负债率高达95.8%。

资产负债率
《小债看市》分析债务结构发现,英飞拓主要以流动负债为主,占总债务的91%,债务结构不合理。
截至2025年三季末,英飞拓流动负债有16.5亿元,主要为应付账款,其一年内到期的短期债务合计有5.97亿元。
相较于短债压力,英飞拓的流动性紧张,其账上货币资金仅有1.01亿元,不足以覆盖短债,公司短期偿债压力较大。
此外,英飞拓还有非流动负债1.62亿,主要为长期借款,其长期有息负债合计有1.06亿元。
整体来看,英飞拓刚性债务总规模有7.03亿元,主要为短期有息债务,带息债务比为39%。
从融资渠道看,作为上市公司,英飞拓具备直接融资能力,此外其还通过应收账款、银行借款等方式融资。
不过,自2021年以来,英飞拓的筹资性现金流均为净流出状态,公司面临一定再融资压力。

筹资性现金流
资产质量方面,英飞拓应收账款有4.01亿元,存货2.38亿元,均对资金形成较大占用,其应收账款还存在一定回收风险。
总得来看,英飞拓业绩持续亏损,对债务和利息的保障能力恶化;流动性紧张,短期偿债压力大;资产质量一般,再融资压力大。
03巨头陨落
英飞拓成立于2000年,由美籍华人刘肇怀创办。
早期,英飞拓是安防产品供应商,随着上市后的一路收购,其所涉及的业务也在不断增加。
2011年,英飞拓以3666.18万元收购深圳市园新纺织有限公司100%的股权。
为扩大海外市场,2012年英飞拓以约5.54亿元的对价收购加拿大上市公司MarchNetworks全部股份。
2014年,英飞拓以约8716.86万美元收购澳大利亚Swann97.5%股权,溢价高达293.07%,进军智能家居市场。
2015年和2016年,英飞拓分别收购藏愚科技和新普互联,进军互联网营销与运营服务行业等领域。
虽然,不断收购确实增厚了英飞拓的业绩,但是巨额的商誉也给公司带了不确定。
截至2016年底,英飞拓的商誉已经高达10.22亿元。
2016年,由于计提大额商誉减值准备,英飞拓首次出现亏损,亏损额达4.22亿元,超过其上市5年的净利润之和。
近年来,在业绩压力下,英飞拓急于剥离子公司。
2021年,英飞拓出售了加拿大英飞拓100%股权,同年底又出售上海伟视清60%股权;2023年末接连抛售英飞拓系统和新普互联,但业绩仍未扭亏。
注:文章为作者独立观点,不代表资产界立场。
题图来自 Pexels,基于 CC0 协议
本文由“小债看市”投稿资产界,并经资产界编辑发布。版权归原作者所有,未经授权,请勿转载,谢谢!

小债看市 











