作者:公用评级四部 杨依水
来源:联合资信
摘要
《中共中央关于制定国民经济和社会发展第十五个五年规划的建议》(以下简称“十五五规划”)在城市发展、乡村振兴、基础设施、国有资产盘活、区域布局、财政金融等关键领域明确了核心目标与实施路径,为城投行业未来发展方向提供了政策指引。
“十五五”时期,城投行业维持“转型”与“化债”的基调不变,具体实施路径将以十五五规划为导向,突出高质量发展。城投公司应围绕传统领域“存量提质”,同时参与新兴产业投资或产业载体搭建,挖掘市场化转型空间,加大国有资产盘活力度,促进转型发展及债务化解。“十五五”时期城投化债将延续“十四五”期间政策导向,通过搭建智慧监管平台加强对城投债务控增化存的管控,坚持将化债与转型深度结合,推动城投公司加快市场化转型、提升自身造血能力,最终形成以化债促发展、以发展助化债的良性循环。
一、政策导向
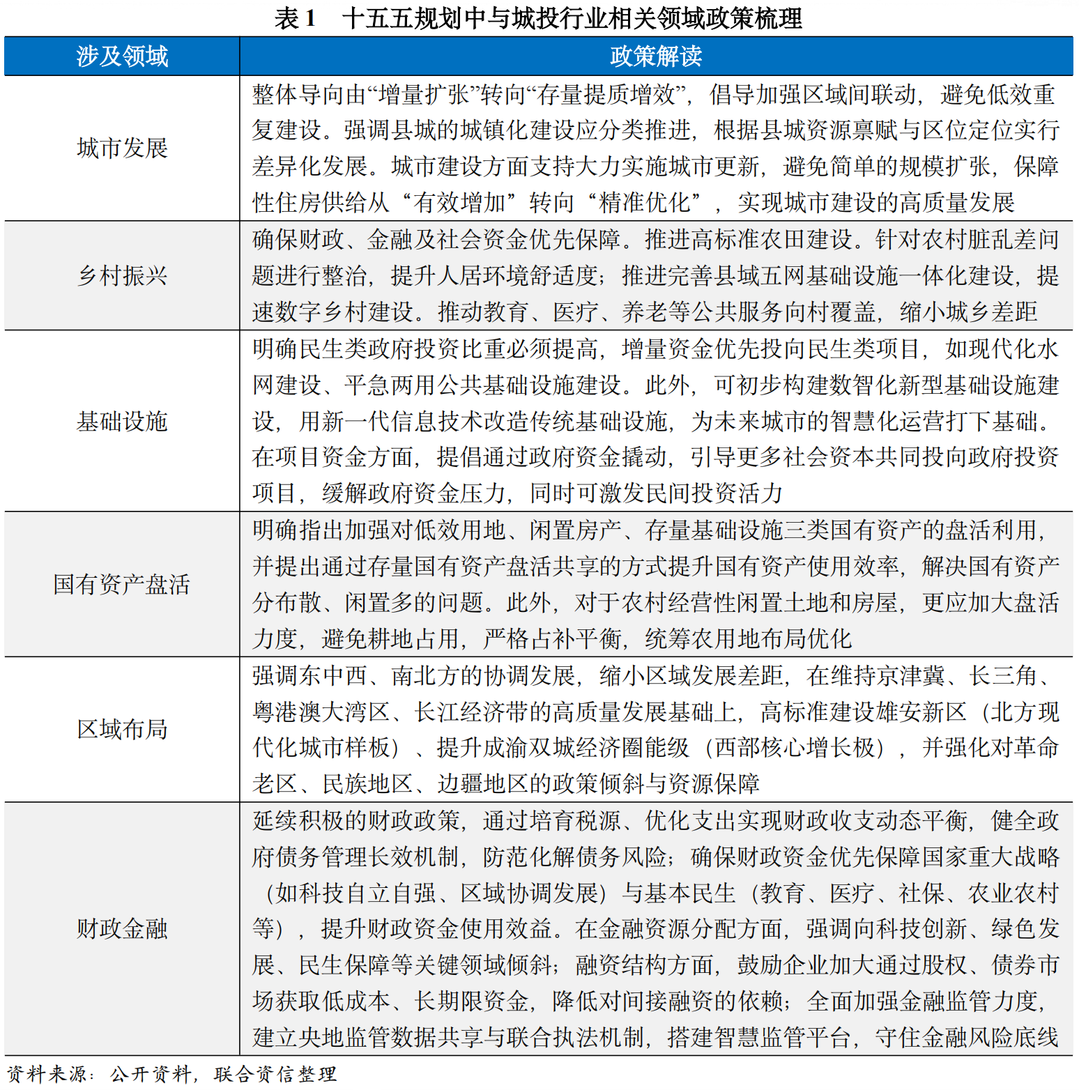
十五五规划围绕经济社会高质量发展转型,在城市发展、乡村振兴、基础设施、国有资产盘活、区域布局、财政金融等关键领域明确了核心目标与实施路径,可为城投行业未来发展方向提供政策指引。
2025年10月23日,党的二十大通过了《中共中央关于制定国民经济和社会发展第十五个五年规划的建议》(以下简称“十五五规划”),制定背景植根于我国经济社会发展进入新阶段的现实需求与战略考量,2020年以来,面对国内外复杂形势,我国经济在“十四五”期间实现了中高速增长与结构优化的双重目标,但同时也暴露出区域发展不平衡、传统产业动能减弱、绿色低碳转型压力增大等深层次矛盾。“十五五”时期在我国基本实现社会主义现代化进程中具有承前启后的重要地位,十五五规划坚持稳中求进工作总基调,坚持以经济建设为中心,以推动高质量发展为主题,以改革创新为根本动力,分领域部署了“十五五”时期的战略任务和重大举措,明确从产业发展、科技创新、国内市场、经济体制、对外开放、乡村振兴、区域发展,到文化建设、民生保障、绿色发展、安全发展、国防建设12个重点领域的思路和重点工作,将“城市高质量发展”“美丽中国建设”“财政可持续性”“显著提升科技创新水平”等关键议题纳入顶层设计,力求在稳增长、提质量、强创新、促改革、惠民生等方面实现预期成效。
城投行业相关方面,十五五规划在城市发展、乡村振兴、基础设施、国有资产盘活、区域布局、财政金融等关键领域明确了核心目标与实施路径,可为城投行业未来发展方向提供政策指引。

整体看,“十四五”时期,在我国推进经济产业转型、强化债务风险防控和加快新型城镇化建设的背景下,城投行业呈现出债务监管收紧、投资重点保障、转型探索多元、整合重组加速一系列新的运行特征,形成了以“转型”和“化债”为基调的发展方向,但暴露出市场化转型不深入、国资运营效率不高、债务期限结构错配等新的问题,有待“十五五”期间改善解决。根据十五五规划,“十五五”时期我国经济社会发展将聚焦高质量发展转型,城镇化建设应摒弃粗放扩张,转向“存量提质、分类差异”,推进农村现代化建设,加大存量国有资产盘活力度、倡导存量基础设施更新改造,财政资金、社会资金、金融资源应倾向民生保障、乡村振兴、新质生产力项目,同时缩小区域发展差距、严守财政金融风险。
二、“十五五”时期城投行业发展方向
“十五五”时期,城投行业维持“转型”与“化债”的基调不变,具体实施路径将以十五五规划为导向,突出高质量发展,职能定位从“政府投融资平台/基础设施建设主体”向“城乡服务运营商/产业赋能主体”转型,业务开展遵循“存量提质”的大方向,强调城市建设“精准优化”而非“规模扩张”,同时,在延续“十四五”期间化债政策导向和有效措施的基础上,通过提升国有资产盘活效益,加强债务监管以促进债务化解,构建债务管理长效机制。
(一)传统业务提质转型
城投公司发展重点将转向城市更新、保障性住房、乡村振兴、基础设施更新改造等存量提质领域,核心是避免以规模为导向的低效投资,新增投资需更加切实精准,在传统业务基础上挖掘市场化空间。
十五五规划对城投公司在以下领域业务发展方向提供了政策指引:
城市更新:“十五五”时期倡导大力实施城市更新,作为未来新型城镇化建设的重要抓手,城市更新包括城镇老旧小区改造、城中村改造及地下管网改造等重要内容。城投公司作为推进城市更新的主力军,应从以往作为城市更新项目的“投融资主体”向“项目实施运营主体”转变,参与项目规划、建设、运营全周期管理,通过资源整合、片区统筹等方式挖掘城市更新项目的市场化潜力,同时紧贴民生需求、开发智慧绿色改造需求,实现城市更新业务的可持续发展。政府专项债及超长期特别国债等政策性资金为城市更新主要资金来源,2025年1-10月城市更新领域发行政府专项债3860亿元,占专项债总量12.3%,优先支持有稳定现金流的项目,如含商业的老旧小区改造、历史文化街区改造等,超长期特别国债则可投向无收益的纯公益项目,如管网改造、老旧电梯更新等,2025年第三批1200亿元城市更新额度中,80%投向地下管网,城投公司在探索城市更新项目模式时需重点考虑政府专项债及超长期特别国债的申报条件。
保障性住房:“十五五”时期保障房供给应重点覆盖城镇工薪群体、新市民、青年人及城市引进人才,城投公司在开展保障房业务时可优先布局产业集中但存在住房缺口、交通便利性强、公共配套较完善的区域,促进职住平衡,切实解决城镇工薪群体等刚需人口住房问题。“十五五”期间的保障性住房供给从“新建为主”转向“新建+存量盘活”并重,可通过收购存量商品房转化为保障房、非居住存量房屋(闲置厂房、商办)改建方式盘活存量资产、降低新增投融资需求,提升保障房供给效率。城投公司开展保障房业务在履行社会责任的同时,可将保障房业务作为市场化转型的抓手,通过租金、车位费、物业费、配套商业等方式实现项目收益。在明确项目收益平衡的前提下,可通过政策性银行项目贷款、保障房专项债等长期低息资金满足项目资金需求。
乡村振兴:十五五规划为城投公司深化参与乡村振兴提供了具体方向,包括推进县域五网向乡村延伸,推进农村人居环境整治项目,参与高标准农田建设,对闲置宅基地、集体建设用地等资产进行盘活等。参与乡村振兴民生意义重大,资金保障方面,十五五规划明确了财政、金融及社会资金应优先保障乡村振兴领域,城投公司在参与乡村振兴项目时可申请超长期特别国债中乡村基建资金部分,可发行乡村振兴专项债、绿色债等产品,可获取政策性银行(农发行、国开行)长期低息贷款等。
基础设施更新改造:十五五规划明确提出民生类政府投资比重必须提高,以及发展智慧城市、数字基建等新型基础设施。民生基建重点领域主要包括跨区域水资源调配工程、城市应急备用水源、老旧供水管网更新等现代化水网建设,有条件的大城市布局平急两用公共基础设施,如医院、学校、体育场馆等公共建筑的平急转换改造,平时用于常规民生服务,急时可转换为人员临时安置、物资应急中转场所,满足公共卫生防控救治、临时安置、物资保障等需求。城投公司应抓住政策窗口期,推动从传统市政建设向智慧化、绿色化转型,例如,在智慧城市建设中,城投公司可参与城市大脑平台建设、智慧停车系统部署、智慧水务管理等项目,还可将数智化基建与乡村振兴结合,推进数字乡村建设,完善县域通信网络和智慧农业基础设施。
(二)新兴产业发展赋能
十五五时期以新型工业化为经济发展主旋律,城投公司应利用国资优势,依托区域产业情况,参与到科技创新、产业创新等实体经济中,契合现代化产业体系建设发展战略的需求。
十五五规划明确以科技创新引领现代化产业体系建设的发展战略,城投公司可立足地方产业资源,通过产业基金或股权投资、产业载体搭建参与到现代化产业体系建设中。
产业基金投资方面,目前部分产业集群较发达地区的城投公司已有成熟的业务模式,城投公司可作为基金发起人或基金管理人参与其中。基金发起人模式下,通常由城投公司自主参与或作为政府出资人代表,联合地方政府、金融机构、社会资本共同设立基金,城投公司作为有限合伙人参与基金,受让基金劣后级份额,承担回购责任,盈利方式为获取投资收益;基金管理人模式下,城投公司主要职责是按照私募股权投资基金管理业务的“募投管退”运作流程对基金进行管理,如果管理的是母基金,还负有帮助子基金遴选具有竞争优势的基金管理人责任,盈利方式为收取管理费。股权投资则是由城投公司以自有资金直接参股相关企业,相较于通过产业基金投资,股权投资标的更明确,但对资金占用较强且风险更为集中。目前城投公司参与产业投资主要以产业基金投资为主,既满足政策导向的产业培育要求,又控制单一项目风险。“十五五”期间,城投公司应加强在产业投资方面的专业水平,组建专业投资运营团队,引入相关行业专家,提升项目筛选、投后管理与风险管控能力。
产业载体搭建方面,以往城投公司主要以建设标准厂房、职工配套等重资产形式参与,“十五五”期间,城投公司可结合国有资产盘活要求,将老旧厂房、低效用地改造为科创园区、孵化器等产业空间,此外,城投公司可着重在运营平台、合作落地等方面着力,比如在发展智慧城市运营中运用新兴科技成果,既响应了十五五规划对新型基础设施建设的号召,又为相关产业成果提供了落地场景,实现合作共赢。整体看,随着新质生产力的发展,城投公司参与新兴产业建设的方式将更加多样化,这对城投公司的灵活创新能力提出了更高层次的挑战。
(三)国有资产盘活增效
城投公司应加强对低效用地、闲置房产、存量基建与农村集体经营性用地等国有资产的盘活利用,实现存量资产的提质增效,促进转型发展及债务化解。
城投公司作为持有并运营国有资产的重要主体,国有资产的盘活增效是城投公司提升自身造血能力以实现转型及化债的重要措施,“十五五”时期城投公司应加强对国有资产的盘活利用,同时与其转型发展及债务化解相契合。
目前,已有湖北、安徽、湖南、浙江等省份出台国有“三资”(资源、资产、资金)管理改革举措,整体看,各省举措围绕“摸清家底、统筹盘活、价值转化、风险防控”的核心路径开展——“摸清家底”指对区域内国有资产清查确权确值,“统筹盘活”指对区域内国有资产进行统筹分类、重组整合,实现国有企业主责主业明晰,避免区域内同质化竞争,“价值转化”指通过出售、租赁、特许经营、股权转让、资产证券化等方式推动价值变现,“风险防控”指与债务监管、投资协同挂钩,避免新增隐性债务。

结合“十五五”时期新的要求,各地区国有资产盘活将提速开展,城投公司在实施国有资产盘活的工作中,应聚焦低效用地、闲置房产、存量基建与农村集体经营性用地,同时也可探索更加多元化的资产资源,如上表提到的矿产、林业、水利、能源、数据、股权等。资产盘活需以“资产整合—功能重塑—运营增值—资本变现”全链条闭环为导向,切实提升国有资产使用效率,形成可持续经营的常态化机制,促进城投业务转型,同时注意规避权证缺失、增加债务、收益评估虚假、以融资为目的资产包装等风险。
(四)债务管理长效机制
“十五五”时期城投化债将延续“十四五”期间政策导向和有效措施,构建“严控隐债新增、有序化解债务、促进城投转型、数字智慧监管、压实风险责任”的债务闭环管理机制,实现债务的长效管理。
十五五规划提到,地方政府债务作为风险化解重点领域,应加快构建同高质量发展相适应的政府债务管理长效机制,即构建“严控隐债新增、有序化解债务、促进城投转型、数字智慧监管、压实风险责任”的债务闭环管理机制,实现债务的长效管理和财政可持续,守住不发生系统性风险底线。
对于城投债务控增化存方面的政策指引,“十四五”期间已密集出台并实施落地,具体包括35号文、47号文、14号文、134号文、150号文等,提出“各省份分类管理,重点省份仅限借新还旧”“严控重点省份新建政府投资项目”“所有地方政府融资平台隐债清零退名单的时间不能晚于2027年6月末”等要求。化债措施方面,财政化债和金融化债作为化债的重要抓手,“十四五”时期有效推进地方政府债券置换存量隐性债务、清偿政府应付款,协调金融机构制定差异化处置方案,如通过展期、续贷等方式缓解短期偿付压力等强有力措施,此外,各地政府通过盘活国有资产提升财政收入助力化债。“十四五”期间,特别是2023年7月“一揽子化债方案”实施以来,城投公司化债工作已取得显著成效,截至2024年底,我国地方政府隐性债务余额为10.5万亿元,较2023年下降约26.6%,2025年为“十四五”收官之年,随着各类化债措施持续有效推进,预计2025年我国地方政府隐性债务余额将继续大幅下降。
“十五五”时期,预计城投化债将延续“十四五”期间政策导向和有效措施,力争2028年前完成除棚改债务以外的隐债清零,“十五五”上半场作为城投化债政策的收尾阶段,对后续政府债务管理长效机制的建立至关重要。城投公司应继续实施财政化债、金融化债和国有资产盘活等有力措施,在此基础上探索转型发展空间,提升造血能力。此外,“十五五”时期对城投债务控增化存管控趋严,将通过搭建覆盖全口径债务的智慧监管平台,中央和地方对债务的监管将形成完善的常规化机制,对新增或变相设立融资平台、违规举债、虚假化债等行为加强管控;同时完善债务的监测预警和应急处置机制,以便及时发现并处置潜在债务风险,公开债务信息与问责结果;通过信息互通机制,金融机构和监管部门可掌握各区域平台及债务状况,精准跟踪城投债务规模、资金用途等关键指标,为融资审批、风险研判提供依据。
三、总结与展望
十五五规划立足高质量发展主题,为城投行业划定了“聚焦提质转型、加强债务管控”的核心发展方向,职能定位从“政府投融资平台/基础设施建设主体”向“城乡服务运营商/产业赋能主体”转型。
业务方面,围绕“存量提质”,鼓励摒弃大规模新城开发、土地一级开发等粗放模式,聚焦城市更新、保障性住房、存量基建改造等领域,强调城市建设“精准优化”而非“规模扩张”,城投新增投资应紧扣民生需求,通过资源整合提升存量资产使用效益;通过参与新兴产业培育助力国家现代化产业体系建设的发展战略,城投公司需加强人才建设、完善内部治理机制、提升风险把控能力,增强市场化运作能力与资本管理能力;国有资产盘活方面,要求聚焦低效用地、闲置房产等存量国有资产的盘活利用,实现存量资产的提质增效。
从资金方面看,财政层面优先保障乡村振兴、科技创新等重大战略与基本民生,提高民生类政府投资比重,金融层面鼓励股权、债券等直接融资,发展科技金融、绿色金融等特色领域,支持政府投资基金撬动社会资本。在此背景下,城投公司在谋划和开展业务时应主动对接上述重点方向,实现自身发展与政策支持的同频共振。
债务管控方面,“十五五”时期城投化债进入收尾攻坚阶段,此阶段将延续“十四五”控增化存政策导向,以“构建债务管理长效机制”为核心,搭建债务全周期监管体系,通过融资平台查询系统与债务监测平台实现对债务风险的精准识别与动态管控;综合运用财政化债、金融化债和国有资产盘活等举措,积极化解存量债务,有序压降平台数量。同时,坚持将化债与转型深度结合,推动城投公司加快市场化转型、提升自身造血能力,最终形成以化债促发展、以发展助化债的良性循环,实现债务风险长效防控与城投业务健康发展的双重目标。
注:文章为作者独立观点,不代表资产界立场。
题图来自 Pexels,基于 CC0 协议
本文由“联合资信”投稿资产界,并经资产界编辑发布。版权归原作者所有,未经授权,请勿转载,谢谢!

联合资信 











