作者:结构评级二部 孙爽 刘畅 王闻
来源:联合资信
一、知识产权金融服务政策汇总
进入2025年,各级政府部门持续深化政策供给,围绕知识产权金融生态综合试点精准发力,为知识产权强国战略落地筑牢支撑。这些政策着力优化知识产权融资全链条服务,激活创新主体融资活力,推动知识产权通过证券化、质押融资等多元路径实现价值转化。地方层面除了延续财政补贴、风险补偿等支持政策外,更聚焦推动多元化知识产权金融支持产业发展,为知识产权ABS等金融产品落地提供生态支撑。
(一)国家层面政策
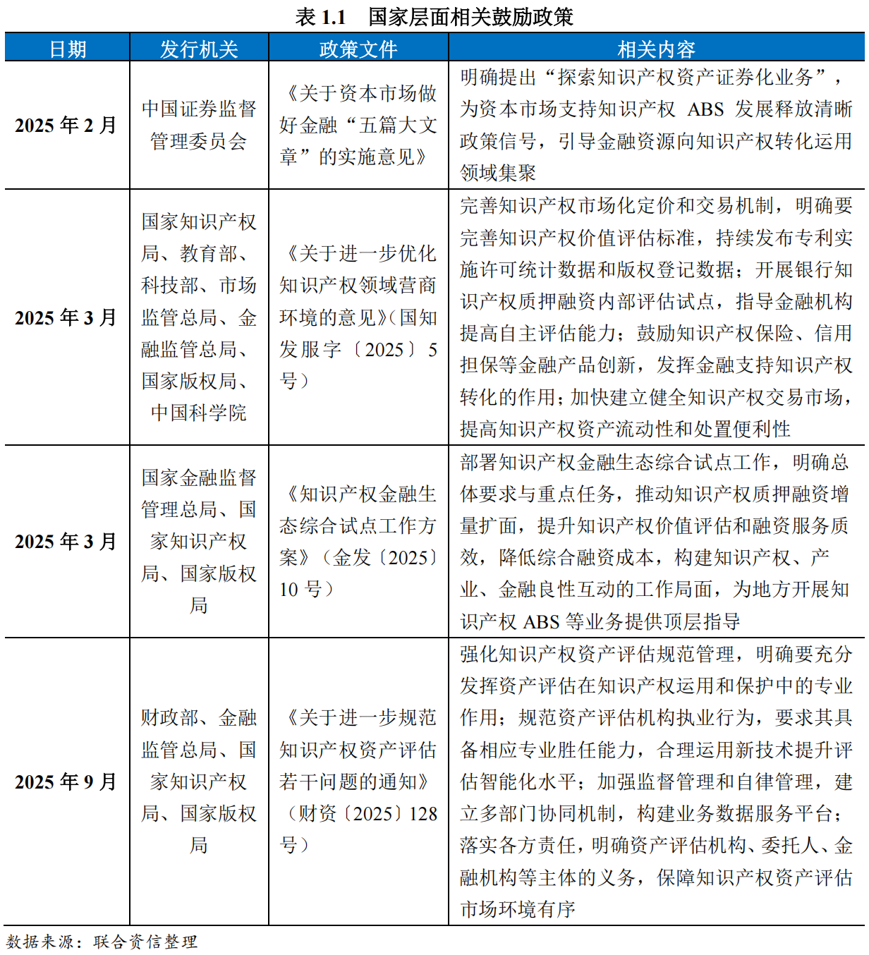
国家层面以知识产权强国建设为核心目标,将知识产权转化运用作为重点任务,通过政策引导、制度完善、资源整合等多重举措,推动知识产权ABS市场规范化、规模化发展。2025年,国家层面促进知识产权金融服务发展的相关政策详见下表。

(二)地方层面举措
各地方结合区域产业特色,出台针对性政策举措,对成功发行知识产权ABS的企业给予发行费用补贴,降低企业融资成本,同时,优化知识产权登记、评估、交易等环节的服务流程,缩短审批周期,提高市场效率。陕西、江苏、湖北等多地密集出台相关政策,从平台搭建、资金扶持、风险补偿等方面发力,助力知识产权ABS市场发展。

二、知识产权ABS市场运行情况
随着知识产权证券化产品相关政策和制度逐步健全,2025年,我国知识产权证券化产品发行量实现增长,底层资产品类日益丰富,持续推动科技创新企业优质无形资产的有效盘活,在金融领域进一步为优质小微企业赋能。2025年,我国知识产权证券化产品交易结构中增信方式的设置仍以内/外部双增信模式为主,增信方主要为担保机构,优先级证券级别主要集中在AAAsf。
(一)发行情况概览
随着国家和地方对知识产权证券化相关制度和金融环境的不断优化,知识产权证券化产品的制度环境及相关配套政策的不断完善。2025年,知识产权证券化产品发行量实现小幅增长,全年共发行60单1,发行规模为83.95亿元,发行规模同比下降14.37%,尽管发行规模同比略有回落,但产品持续聚焦科创企业融资需求,产品底层入池资产进一步深度绑定国家战略产业与新质生产力发展方向,切实发挥了知识产权金融服务实体经济的核心价值。发起机构头部效应减弱,行业竞争更充分,增信模式持续优化,知识产权证券化市场仍呈现高质量发展态势。
知识产权证券化产品发行场所仍以深圳交易所为主,2025年,深圳交易所知识产权证券化产品发行单数共48单,单数占比为80.00%,发行规模共70.54亿元,规模占比为84.03%。

2025年,知识产权证券化新发产品的底层基础资产涉及的知识产权类型更加深度绑定国家战略产业,紧贴新质生产力发展方向,围绕生物医药、人工智能、新能源、集成电路等领域的专项ABS占比大幅提升。产品的名称精准标注“人工智能”“数字经济”“高端装备”“智能制造”等核心领域,主题标签化的精准聚焦,使得知识产权ABS产品的定位更清晰,切实发挥知识产权金融服务实体经济的核心价值。
(二)发起机构情况
2025年,知识产权证券化产品发起机构共24家,较2024年维持不变。其中,2025年知识产权证券化产品前五大发起机构发行产品数量共40单,发行规模共62.68亿元,发行规模占比为74.66%,发起机构仍以小额贷款公司、商业保理公司和融资租赁公司为主。
作为全国首批知识产权证券化金融服务试点城市、中国改革开放前沿城市和科技创新高地,深圳市高度重视知识产权转化工作,在健全相关制度环境、优化风险管理机制和探索产品创新等方面积极推进知识产权证券化产品高质量发展。2025年深圳知识产权证券化发行规模持续领跑,发起机构中深圳市中小担小额贷款有限公司和深圳市高新投小额贷款有限公司的发行规模稳居前二,发行规模合计占比达49.96%,延续核心主导地位,但二者合计占比较2024年下降8.84个百分点,头部机构主导格局有所松动,行业竞争更充分,知识产权市场发展更具活力与包容性。

(三)业务模式分布情况
知识产权证券化产品的主要业务模式仍以知识产权质押模式为主流,二次许可模式为辅。2025年,采用知识产权质押模式发行的知识产权证券化产品共57单,发行规模为81.70亿元,占比为97.32%;采用专利二次许可模式发行的产品共3单,发行规模为2.25亿元,占比为2.68%。发起机构方面,采用专利二次许可模式的3单产品均由融资租赁公司发起。
底层资产类型方面,2025年,知识产权证券化产品以小额贷款为主,发行单数共25单,发行规模为43.94亿元,占比为52.34%;信托受益权发行单数共29单,发行规模为35.08亿元,占比为41.78%;其余资产类型为委托贷款和融资租赁。

(四)优先级证券期限分布情况
受底层资产期限影响,知识产权证券化产品优先级证券期限整体较短,主要集中于1年左右,以帮助科技创新企业解决流动性紧缺的问题。2025年,优先级证券加权平均期限为14.19个月,期限仍以1年期以内为主;优先级证券付息频率仍以按季度付息为主,发行单数为26单,单数占比为43.33%,发行规模为43.22亿元,规模占比为51.49%。优先级证券期限分布情况如下表所示。

(五)优先级证券发行利率情况
2025年知识产权证券化产品的优先级证券加权平均发行利率为2.17%,与同年市场发行的一年期证券化产品(AAAsf级)发行利率的利差为0.27%,利差较2024年的0.18%提高了9个bp。优先级证券发行利率分布情况如下表所示。

(六)产品增信情况
由于知识产权证券化产品融资企业多为科技创新型小微企业,且底层仍融资人呈现出较强的区域属性,交易结构往往通过设置增信措施来更好地保障证券的本息兑付。
相较于传统结构化产品对专项计划项下优先级证券设置差额支付承诺或对差额支付承诺提供担保等外部增信模式,知识产权证券化产品多数还会设置内部增信措施来进一步保证资产端现金流的如期回款,内部增信方主要为对底层借款开具银行保函的商业银行和对底层借款提供连带责任保证担保的担保公司。2025年,知识产权证券化产品中增信模式仍主要以内/外部双增信模式为主,发行单数为30单,发行规模为46.48亿元。

增信方的企业性质主要包括担保公司、发起机构自身或其股东和商业银行,其中发起机构自身或其股东的企业性质一般为央国企。2025年,知识产权证券化产品主要增信方仍为担保公司,由担保公司提供增信的产品共35单,涉及发行规模56.65亿元,规模占比为67.48%;由商业银行提供增信的产品共16单,涉及发行规模16.35亿元,规模占比为19.48%;由发起机构及其股东为主的国央企提供增信的产品共6单,涉及发行规模6.94亿元,规模占比为8.27%。

(七)产品级别情况
从优先级证券评级级别来看,2025年发行的知识产权证券化产品优先级证券级别仍以AAAsf为主,发行规模占比为82.82%2。2025年多地尝试市场化增信等创新模式,部分项目采纳AA+级别主体作为增信方,使得AA+sf级证券占比较上年同期有所上升。

三、知识产权ABS发展趋势分析
在国家“知识产权强国”战略驱动下,知识产权ABS市场预计将保持稳健增长。地方政策持续发力,助力金融资源向知识产权转化领域集聚。基础资产端需求旺盛,底层资产类型从传统专利向数据知识产权等新型专利拓展,呈现多元化、组合化发展趋势。区域布局上,核心地区引领创新,中西部地区逐步发力,跨区域协同与跨境合作有望加强。风险判断层面,知识产权ABS底层企业虽然多为中小微企业,且知识产权增信效果有限,但通过设置成熟的增信措施,知识产权ABS整体风险稳定可控。
(一)政策驱动,试点先行,知识产权ABS仍有增长空间
在国家“知识产权强国”的建设纲要下,知识产权ABS作为盘活知识产权的金融工具,还将持续获得政策支持。地方层面从给予扶持资金、提供风险补偿金,到推进知识产权证券化创新试点、对知识产权ABS发行规模提出明确要求,多方位鼓励企业发行知识产权ABS,引导金融资源向知识产权转化运用领域集聚。此外,随着知识产权交易、评估、处置等运营体系的成熟,市场化发行的内生动力将逐步增强。知识产权ABS试点范围扩大,产品标准化程度提高,市场基础设施不断完善,知识产权ABS仍将保持常态化发行。
(二)基础资产端需求旺盛,资产类型多元化发展
创新型中小微企业群体庞大,普遍拥有知识产权但缺乏固定资产,知识产权ABS为其提供了重要的融资渠道。在政策补贴的情况下,企业融资成本进一步降低,融资需求强烈。此外,地方出台的政策中,提出“推动多元化知识产权金融支持产业发展,推出针对战略新兴产业等重点领域的金融产品”等方案,推动了更多行业机构的参与。
随着各类参与企业的增加,底层资产类型扩容将成为知识产权ABS市场发展的核心趋势之一。除传统发明专利、实用新型、著作权外,已出现数据知识产权作为底层资产的产品。随着数据知识产权登记制度的不断完善,越来越多符合条件的数据成果将纳入底层资产范畴,“专利+数据”“著作权+数据”等组合资产模式将进一步推广,覆盖数字经济、智能制造等更多依赖数据资产的企业。除此之外,还有部分政策文件提出“探索将经登记的数据产品收益权纳入ABS底层资产范围”“支持将动植物新品种权、数据权益等纳入可质押范畴”等方案,进一步丰富底层资产供给,形成“传统知识产权+新型知识产权”的多元化发展格局。
(三)核心地区引领,全国多点开花,国际市场打开新局面
不同区域发行的知识产权ABS产品利率存在差异,在核心产业集聚区融资成本优势明显。例如深圳、杭州这类科创资源密集、金融服务完善的核心区域,将继续发挥引领作用,依托产业集群优势和政策支持,推出更多创新产品,形成可复制、可推广的经验模式。同时,随着地方政策的持续落地,中西部及东北地区将逐步发力,结合区域特色产业推进知识产权ABS试点。此外,区域间的协同合作将进一步加强,可能出现跨区域知识产权池共建、联合发行知识产权ABS等模式,整合不同区域的优质知识产权资源,提升资产池质量和产品规模。
在国际市场方面,已有政策文件提出允许港澳企业在境内持有知识产权作为底层资产发行人民币计价ABS、简化跨境资产权属审查流程、支持QFLP参与认购;或探索利用国际知识产权(如PCT专利)发行ABS,吸引境外投资者参与,提升流动性,打开知识产权国际市场。
(四)知识产权价值判断趋于复杂,产品风险整体稳定可控
知识产权ABS的直接还款来源通常为底层融资人,这些融资人以中小微企业居多,抗风险能力较弱,需关注其信用风险变化。在底层融资人偿付能力不足时,知识产权则提供了一定的担保作用。但是随着知识产权ABS底层资产类型的拓宽,出现了数据权益等创新型知识产权,对于知识产权价值的判断会更加复杂。由于缺乏充足的历史数据、实际处置案例、完善的法律法规等,在实操层面对知识产权价值评估与知识产权处置变现等仍存在一定难度,因此目前知识产权能提供的增信效果有限。但另一方面,知识产权ABS发展多年,在交易结构层面设置了多种较为成熟的增信措施,整体看来知识产权ABS的风险稳定可控。未来随着各级政府部门对知识产权保险、创新信用担保金融产品的鼓励政策出台,预计各类金融工具对知识产权ABS的信用保障也会发挥有利作用。
[1]本文知识产权ABS统计口径包括CNABS统计的知识产权类ABS产品、项目名称含“知识产权”和“专利”的产品。
[2]AA+sf级别的优先级证券发行规模占比为10.45%,发行规模占比为6.73%的证券公开资料中未获取其级别或无级别。
注:文章为作者独立观点,不代表资产界立场。
题图来自 Pexels,基于 CC0 协议
本文由“联合资信”投稿资产界,并经资产界编辑发布。版权归原作者所有,未经授权,请勿转载,谢谢!

联合资信 











